特性
- 宽输入电压范围:3 V至42 V
- 超低静态电流突发模式® 运行:
- IQ<; 2.5μA,可将12VIN稳压至3.3VOUT
- 输出纹波:<10mVP-P
- Silent Switcher® 功率架构,可实现超低EMI辐射
- 效率高达93%(2MHz、12VIN至5VOUT)
- 快速最短接通时间:40 ns
- 超低压差:125mV(1A时)
- 可调及可同步范围:400 kHz至2.5 MHz
- 可选的扩频调制
- 固定频率峰值电流模式运行
- 精确使能引脚阈值:1 V
- 输出软启动和跟踪
- 小型3mm x 3mm侧面可湿QFN封装
- 高压和低压引脚之间的间隙
- 符合汽车应用类AEC-Q100标准
应用
- 低EMI降压
- 工业电源
- 汽车要求
典型应用图
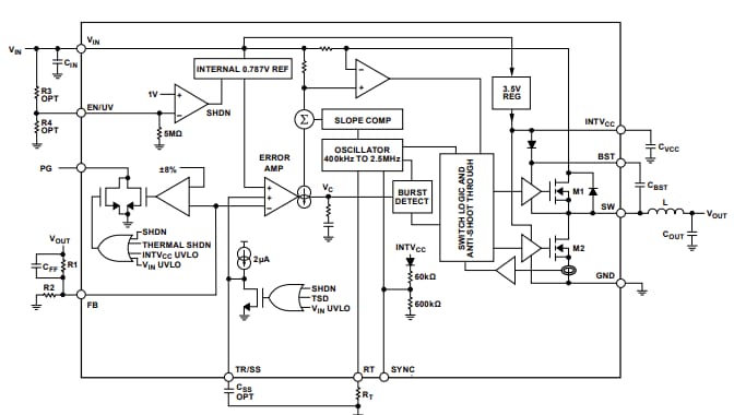
方框图
发布日期: 2025-01-28
| 更新日期: 2025-06-03

