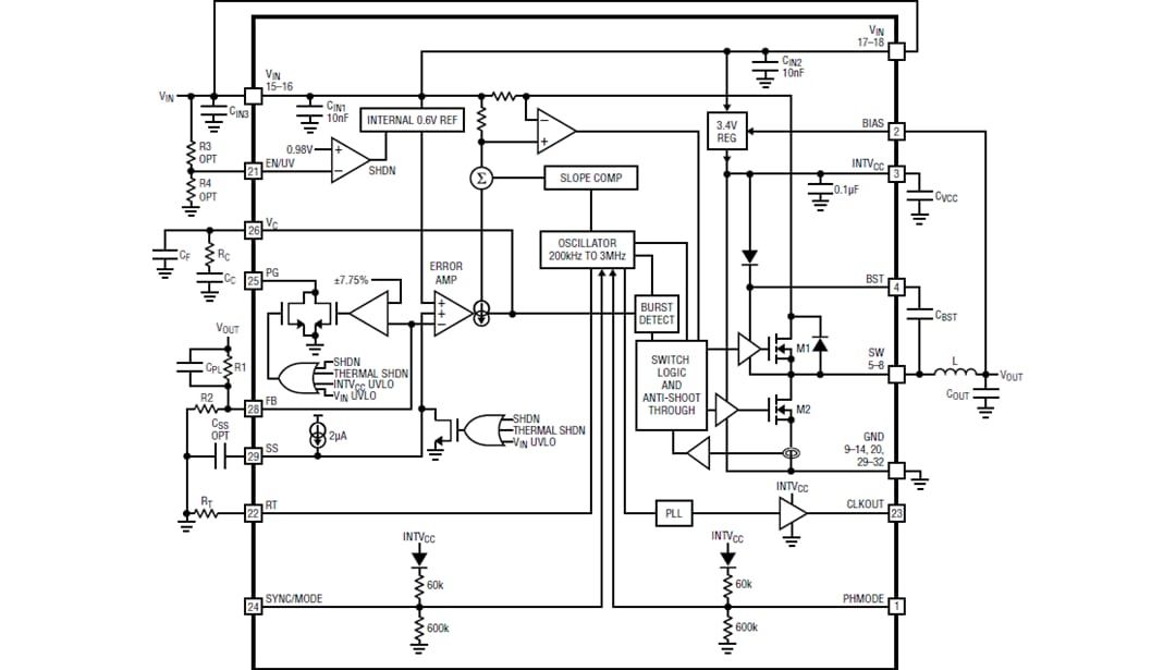
LT8638S提供快速、干净、低过冲开关边缘,即使在高开关频率下也能实现高效率运作。借助具有25ns最小导通时间的峰值电流模式控制,即使在高开关频率下也能实现高降压比。通过VC 引脚进行外部补偿,可实现快速瞬时响应。PolyPhase®操作支持多个LT8638S稳压器通过交错相移运行,提供更多输出电流。
LT8638S在突发模式工作时待机电流消耗低。强制连续模式可控制整个输出负载范围内的频率谐波,或者扩频运行可进一步降低EMI辐射。软启动和和跟踪功能通过SS引脚来使用。精确的输入电压UVLO阈值可通过EN/UV引脚设置。
LT8638S专门设计用于最大限度地降低EMI辐射,并在高频开关时最大限度地提高效率。为了获得最佳性能,LT8638S应使用多个VIN 旁路电容器。
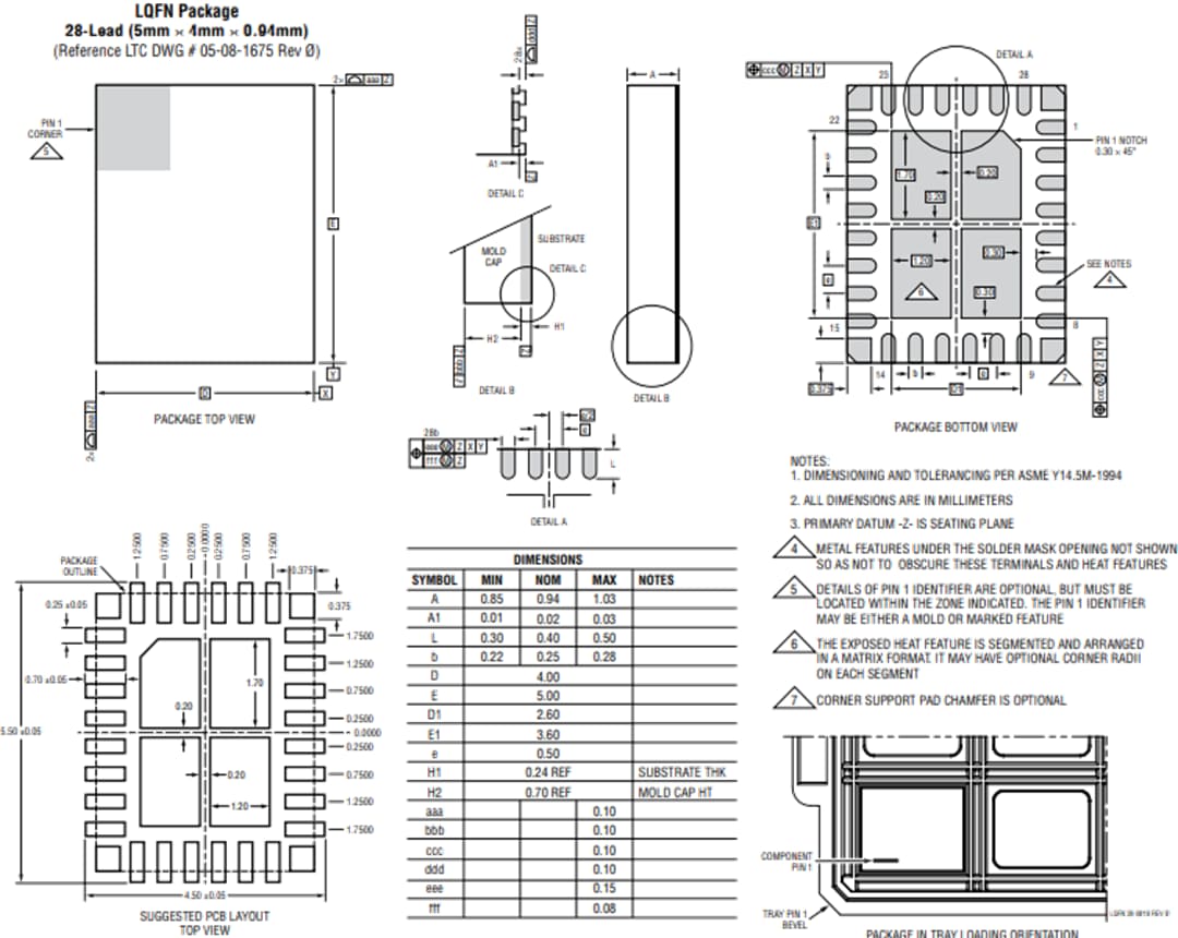
Analog Devices Inc. LT8638S Silent Switcher 2采用5mm ×4mm LQFN28封装,符合RoHS标指令。
特性
- Silent Switcher 2架构
- 在任何PCB上均可实现超低EMI辐射
- 消除PCB布局敏感性
- 内部旁路电容器降低了EMI辐射
- 可选的扩频调制
- 高频时高效率
- 效率高达96%(1MHz、12VIN 到5VOUT 时)
- 效率高达94%(2MHz、12VIN 到5VOUT 时)
- 宽输入电压范围:2.8V至42.0V
- 最大连续增量输出:10A
- 峰值瞬态响应输出:12A
- 整个温度范围内基准电压精度为±1%
- 具有外部补偿功能,可实现快速瞬时响应
- 低静态电流突发模式® 工作
- 最短接通时间:25ns
- 多相运行,最多12相
- 在所有条件下均为低压差(45mV 1A时)
- 可调及可同步频率范围:200kHz至3MHz
- 软启动输出和功率
- 安全承受高反向电流
- 5mm x 4mm x 0.94mm LQFN28封装
- 符合RoHS标准
应用
- 工业电源
- 通用降压
典型应用电路
框图
封装概要
发布日期: 2021-05-04
| 更新日期: 2025-03-25

