LT8644S直流-直流转换器可在强制连续模式 (FCM) 下工作,从而在宽负载范围内实现快速瞬态响应和全频率运行。该系列转换器可在突发模式下工作,从而降低待机电流消耗。LT8644S直流-直流转换器可用于汽车和工业电源以及通用降压转换等应用。
特性
- Silent Switcher 2架构
- 在任何PCB上均可实现超低EMI辐射
- 内部旁路电容器降低了辐射EMI
- 可选的扩频调制
- 在高频下实现高效率
- 多达12相多相操作
- 外部补偿,快速瞬态响应
- 在2MHz、3.3VIN至1.2VOUT时效率高达94%
- 在2MHz、5VIN至1.2VOUT时效率高达93%
- 强制连续模式 (FCM) 运行
- 低静态电流突发模式工作
- 输出软启动和电源良好
- 小型24引脚4mm × 4mm LQFN封装
- 符合汽车应用类AEC-Q100标准
规范
- PVIN 范围:1.5V至8V
- SVIN 范围:2.7V至8V
- VOUT 范围:0.6V至VIN
- 可调和可同步频率范围:300kHz至3.5MHz
- 低静态电流突发模式工作:
- <10mV 输出纹波
- 180µA IQ,将5VIN调节至1.2VOUT
- 快速最小开关导通时间:20ns
应用
- 汽车和工业电源
- 通用降压转换
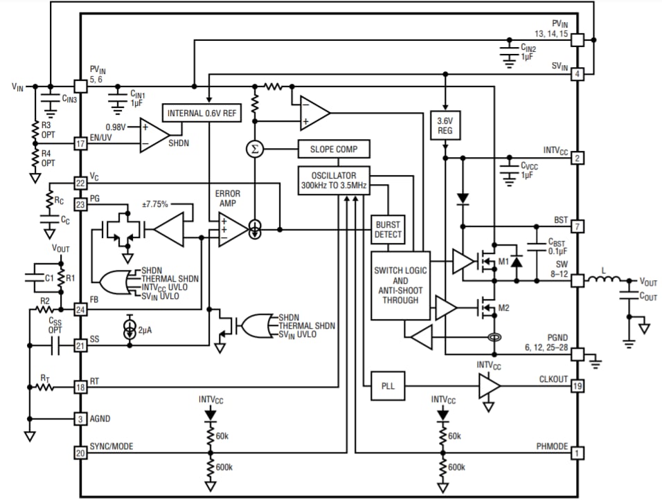
框图
发布日期: 2022-01-21
| 更新日期: 2022-03-11

