特性
- Silent Switcher 2架构
- 在任何PCB上均可实现超低EMI辐射
- 消除了PCB布局敏感性
- 内部旁路电容器降低了辐射EMI
- 可选的扩频调制
- 在高频下具有高效率
- 在1MHz、12VIN 至5VOUT 时,效率高达95.5%
- 在2MHz、12VIN 至5VOUT 时,效率高达93%
- 宽输入电压范围:3 V至42 V
- 直流输出电流为 15 A
- 低静态电源Burst Mode®操作
- 100µA IQ,将12VIN 调节至5VOUT
- 输出纹波:<10mVp-p
- 外部补偿,快速瞬态响应和均流
- 快速最短接通时间:25ns
- 在所有条件下均具有低压差:1A时为35mV
- 强制连续模式
- 可调及可同步频率范围:200 kHz至2.2 MHz
- 输出软启动和电源良好
- 安全承受高反向电流
- 小型36引脚7mm × 4mm LQFN封装
- 符合 AEC-Q100
应用
- 汽车和工业电源
- 通用降压
典型应用
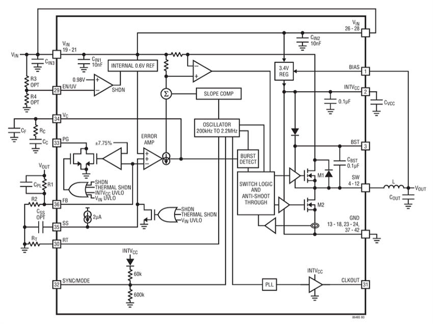
框图
发布日期: 2020-06-23
| 更新日期: 2025-10-01

