Analog Devices Inc. LT8672有源整流器控制器
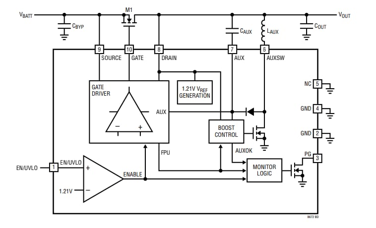
Analog Devices Inc. LT8672有源整流器控制器是符合AEC-Q100标准的控制器,设计用于反向输入保护。这些控制器可驱动外部N通道MOSFET,以取代功率肖特基二极管。LT8672控制器放宽了冷车发动和软启动期间的最小输入电压要求,因而可实现更简单和更高效的电路。如果输入电源发生故障或短路,则快速关断可最大限度地抑制反向电流瞬变。这些控制器包含集成的辅助升压稳压器,可提供所需的升压电压以完全接通外部FET。LT8672控制器具有超快瞬态响应、反向输入保护、宽工作电压范围、低关断电流和精确使能引脚阈值。典型应用包括汽车电池保护、工业电源和便携式仪器。特性
- 反向输入保护至-40V
- 与肖特基二极管相比,性能有所提高:
- 功耗降幅>90%
- 压降减小至20mV
- 超快瞬态响应:
- 整流6VP-P(高达50kHz)
- 整流2VP-P(高达100kHz)
- 宽工作电压范围:3V至42V
- 低静态电流(工作时):20µA
- 低关断电流:3.5µA
- 精确使能引脚阈值:1.21V
- 符合汽车应用类AEC-Q100标准
- 小型10引脚MSOP封装、10引脚3mm × 2mm DFN封装和3mm × 2mm侧面可湿DFN封装
应用
- 汽车电池保护
- 工业电源
- 便携式仪器仪表
框图
典型应用电路
适用于恶劣汽车环境的综合电源系统设计
汽车应用的电源必须在恶劣条件下实现无故障运行 - 设计人员必须考虑所有紧急情况,包括负载突降、冷启动、电池反极性、双电池跳跃、尖峰和LV 124、ISO 7637-2、ISO 17650-2和TL82066中定义的其他瞬变,以及机械振动、噪声、极宽的温度范围等。本文重点介绍汽车电源规范的关键要求和满足汽车规范的解决方案。
发布日期: 2019-04-15
| 更新日期: 2023-11-14
