串行外设接口 (SPI) 可以配置和控制LT8722,从而允许灵活地设置所需的输出电压、输出电流限制、电压限制、开关频率和开/关行为。SPI的工作频率高达10MHz,可实现快速回读和控制。Silent Switcher技术用于最大限度地减少EMI/EMC辐射,同时在高开关频率下提供高效率。Analog Devices LT8722采用3.1V至15V单电源供电,采用3mm × 3mm LQFN封装。
特性
- 25位数字输出电压控制
- 宽输入电压范围:3.1 V至15 V
- 直流输出电流为 ±4 A
- 高达54 W的输出功率
- 在高频率下具有高效率,在4A、15VIN 、fSW=3MHz时,效率为92.6%
- 集成4A电源开关
- Silent Switcher®架构
- SPI接口允许用户:
- 设置输出调节电压
- 设置输出电流限值
- 检查器件状态
- 启用/禁用输出
- 用于诊断/遥测的模拟输出
- 可调及可同步频率范围:500 kHz至3 MHz
- 小型、3mm x 3mm、18引脚LQFN封装
应用
- 通过精细控制驱动热电冷却器 (TEC)
- 传输光学子组件 (TOSA) 冷却
- 掺铒光纤放大器 (EDFA) 温度调节
- 光子集成电路 (PIC) 冷却
- LiDAR镜像控制
- 电机控制
典型应用
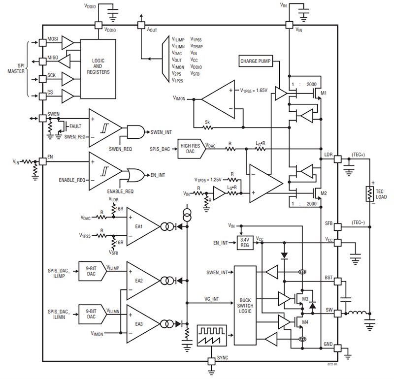
方框图
发布日期: 2024-07-04
| 更新日期: 2025-01-29

