LTC3306可提供外部电阻可编程输出或500mV至3.65V(增量为50mV)的固定输出电压,提供100%占空比运行,具有极低的压差电压。其他功能包括高精度PGOOD输出、
精密使能阈值、输出过压保护、热关断和输出短路保护。Analog Devices Inc. LTC3306同步降压稳压器采用6引脚1.6 mm × 1 mm、0.5 mm间距WLCSP封装。
特性
- 低纹波Burst Mode或强制连续工作模式
- 高效率
- NMOS:30mΩ
- PMOS:100mΩ
- 峰值电流模式控制
- 宽带宽
- 快速瞬态响应
- 在过载情况下安全承受电感器饱和
- 400mV精密使能阈值
- 低关断电流 (1μA)
- 内部补偿
- 内部软启动
- 电源良好输出
- 微型WLCSP封装和少量微型外部元件形成了9mm2 的完整解决方案
应用
- 通用、工业和GSM电源
- 分布式直流电源系统 (POL)
- FPGA、ASIC、µP内核电源
规范
- 电压范围
- 输入(VIN):2.25V至5.5V
- 输出(VOUT):0.5V至3.65V,精度为±1.0%
- 典型开关频率:2MHz
- 使能阈值:400mV
- 最短接通时间:22ns
- 软启动持续时间:0.25ms至3ms
- 工作结温范围:–40°C至125°C
典型应用
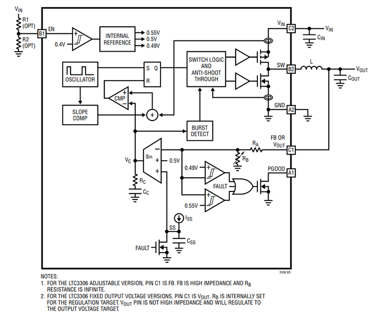
框图
发布日期: 2023-02-27
| 更新日期: 2024-03-26

