特性
- 高效率:8mΩ NMOS,31mΩ PMOS
- 可编程频率至3MHz
- 微型电感器和电容器
- 峰值电流模式控制
- 最短导通时间:22ns
- 宽带宽、快速瞬态响应
- Silent Switcher™架构
- 超低EMI辐射干扰
- 低纹波Burst Mode®运行,IQ为40µA
- 可在过载情况下安全承受电感器饱和
- VIN范围:2.25V至5.5V
- VOUT范围:0.5V至VIN
- VOUT精度:整个温度范围内为±1%
- 400mV精密使能阈值
- 关断电流:1µA
- 内部补偿和软启动
- 电源良好输出
- 耐热增强型2mm × 2mm LQFN封装
应用
- 光学网络、服务器、电信
- 汽车、工业、通信
- 分布式直流电源系统 (POL)
- FPGA、ASIC、µP内核电源
典型应用电路
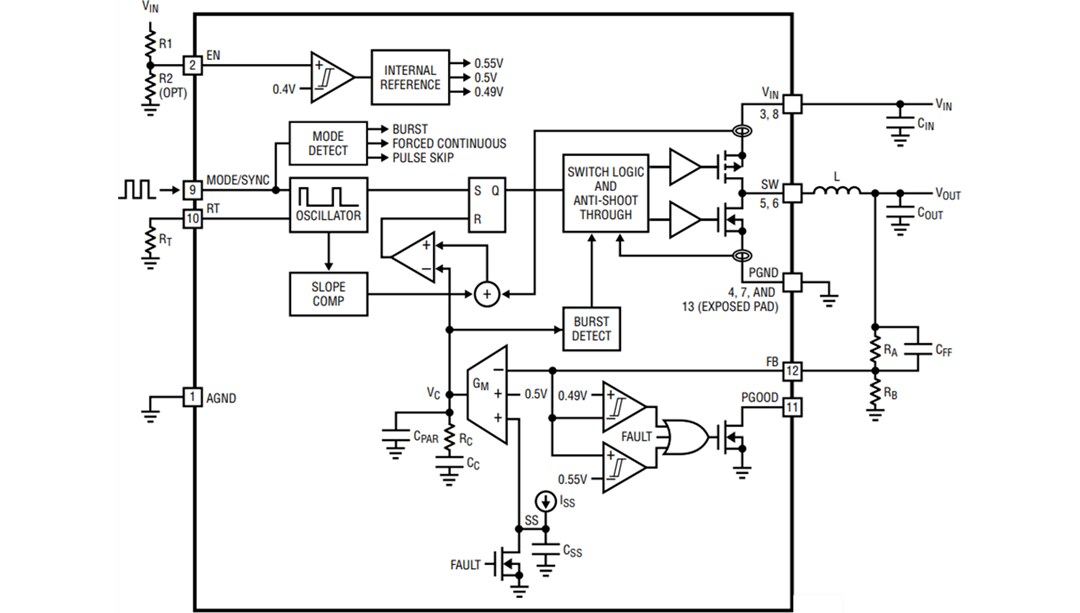
框图
发布日期: 2019-10-09
| 更新日期: 2024-03-07

