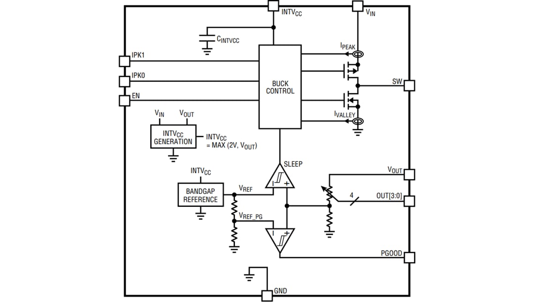
LTC3336降压调节器使用迟滞电压控制,通过V OUT sense引脚的内部反馈来调节输出。输出电压可设置为16个不同固定值中的一个。在压差下,P沟道MOSFET 100%开启。
峰值输入电流为10mA、30mA、100mA和300mA,引脚可选,输出电压为1.2V、1.5V、1.6V 1.8V、2.0V、2.4V、2.5V 2.8V、3.0V、3.2V、3.3V、3.6V、4.1V 3.7V 4.2V和5.0V。
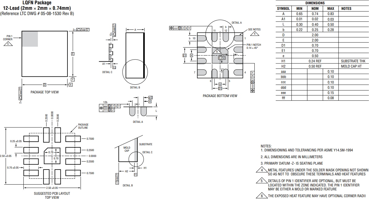
Analog Devices Inc. LTC3336毫微功耗降压直流-直流稳压器采用紧凑型12引脚LQFN封装。
特性
- 输入电压范围:2.5V至15.0V
- 输出电流高达250mA
- IVIN = 65nA (I调节,无负载)
- 输出电压范围:1.2V - 5.0V
- 通过16个引脚搭接输入设置4个固定输出电压
- 低IQ 压差模式
- 通过2个引脚搭接输入 (10mA、30mA、100mA、300mA) 设置4峰值VIN 电流
- 电源良好 (PGOOD) 输出
- 工作结温范围:-40°C至+125°C
- 2mm x 2mm LQFN-12封装
应用
- 低功耗一次电池供电系统
- 远程工业传感器
- Keep-alive电源和电池备用
- 电子门锁
- SmartMAID®应用
- 资产跟踪器
典型应用电路
框图
封装外形
发布日期: 2021-08-30
| 更新日期: 2023-06-09

