为了适应各种一次电池输入,LTC3337的峰值输入电流限制可在5mA至100mA范围内进行引脚选择。
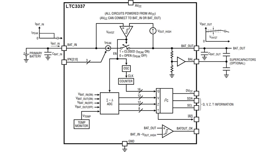
可以计算BAT_IN或BAT_OUT引脚的库仑数,由AVCC引脚连接确定。为输出端使用两个超级电容器(可选)堆栈的应用,提供BAL引脚。
Analog Devices Inc. LTC3337一次电池健康状况监视器采用12引脚引线框架芯片级封装(LFCSP),具有裸露焊盘,可提高散热性能。
特性
- 电池输入电压范围:8.0V至26V
- 静态电流:100nA
- 8个一次电池峰值输入电流限制
- 5mA, 10mA, 15mA, 20mA, 25mA, 50mA, 75mA, 100mA
- 一次电池SOH监视器
- 集成了库仑计数器 (Q)
- 额外监视器,用于电池电压 (V)、电池阻抗 (Z) 和温度 (T)
- 集成式±10mA超级电容器平衡器
- 一次电池电流 (BAT_IN) 或负载电流 (BAT_OUT) 计数
- 适用于多种电池尺寸的可编程库仑计数器预分频器
- 可编程放电报警阈值,带中断输出
- I2C接口
- 工作结温范围:–40°C至125°C
- 2mm x 2mm LFCSP-12封装
应用
- 低功耗一次电池供电系统
- 远程工业传感器,例如仪表和警报
- 资产跟踪器
- 电子门锁
- 保持有效电源和电池备用
- SmartMesh® 应用
视频
框图
典型应用电路
封装外形
发布日期: 2021-08-03
| 更新日期: 2022-03-11

