LTC7149采用一个反相稳压器,其工作输入电压范围为3.4V至60V。LTC3649的输入电压范围为3.1V至60V。LTC3623和LTC3600的工作电压范围为4V至15V。
LTC7149和LTC3649采用峰值电流模式架构,允许通过固有的周期到周期电流限制保护实现快速瞬态响应。LTC3623和LTC3600的工作频率为200kHz至4MHz,具有独特的恒定导通时间架构,非常适合用于高降压比应用。
特性
- LTC7149
- 3.4V to 60V VIN range
- 0V to -28V VOUT range
- Single resistor VOUT programming
- Integrated 110mΩ top N-channel/50mΩ bottom n-channel MOSFETs
- 440µA regulated IQ
- 15µA shutdown IQ
- Board GND referenced I/O pins (RUN, PGOOD, MODE/SYNC)
- Accurate resistor programmable frequency (300kHz to 3MHz) with ±50% frequency sync range
- 92% efficiency with 12 VIN and -5VOUT
- ±0.8% output voltage accuracy
- Peak current mode operation
- Burst Mode® operation, forced continuous mode
- Programmable soft-start
- Overtemperature protection
- Available in 28-lead (4mm x 5mm) QFN and TSSOP packages
- LTC3649
- 3.1V to 60V VIN range
- 0V to VIN-0.5V VOUT range
- Single resistor VOUT programming
- Integrated 110mΩ top N-channel/50mΩ bottom n-channel MOSFETs
- 95% efficiency with 12VIN and 5VOUT
- 440µA regulated IQ
- 18µA shutdown IQ
- Accurate current monitoring (±4%) without sensor resistor
- Accurate resistor programmable frequency (300kHz to 3MHz) with ±50% frequency sync range
- Accurate programmable output current
- Input voltage regulation for MPPT applications
- ±0.8% output voltage accuracy
- Peak current mode operation
- Programmable wire drop compensation
- Burst Mode operation, forced continuous mode
- Internal compensation and programmable soft-start
- Overtemperature protection
- Available in thermally enhanced 28-lead (4mm x 5mm) QFN and TSSOP packages
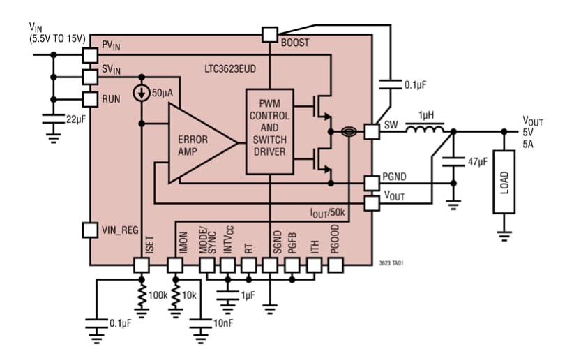
- LTC3623
- 0V to VIN - 0.5V VOUT range
- Silent Switcher® architecture
- Tight VOUT regulation across VOUT range
- ±5% output current monitor accuracy
- Programmable wire drop compensation
- Easy to parallel for higher current and heat spreading
- Input supply voltage regulation loop
- Up to 96% efficiency
- ±5A output current
- Integrated N-MOSFETs (60mΩ top and 30mΩ bottom)
- 400kHz to 4MHz adjustable switching frequency
- 4V to 15V VIN range
- Current mode operation for excellent line and load transient response
- Shutdown mode draws less than 1µA supply current
- Low profile 24-lead 3mm x 5mm QFN package
- LTC3600
- Single resistor programmable VOUT
- Tight VOUT regulation independent of VOUT voltage
- Easy to parallel for higher current and heat spreading
- 0V to VIN - 0.5V VOUT range
- Up to 96% high efficiency
- 1.5A output current
- 200kHz to 4MHz adjustable frequency
- 4V to 15V VIN range
- Current mode operation for excellent line and load transient response
- Zero supply current in shutdown
- Available in thermally enhanced 12-pin (3mm x 3mm) DFN and MSOP packages
- LTC3607
- Up to 96% efficiency
- 55µA total quiescent current
- 2.25MHz constant frequency operation
- 100% duty cycle dropout operation
- Low-ripple (typical 30mVP-P) Burst Mode operation
- Peak current-mode control architecture for excellent line and load transient response
- 4.5V to 15V voltage input range
- 600mA/channel rated output current
- 0.6V reference allows low output voltages
- ±1.5% output voltage accuracy
- IQ<1µA shutdown current
- Internal compensation
- Power good outputs
- Externally frequency synchronization (1MHz to 4MHz)
- Independent internal soft-start for each channel
- Small 16-lead thermally enhanced thin QFN (3mm x 3mm) and MSE packages
应用
- 工业应用
- 电信电源
- 分布式电源系统
- 汽车应用
- 跟踪电源或DDR内存电源
- ASIC基材偏置
- 负载点(POL)电源
- 便携式仪器,电池供电设备
- 热电冷却器(TEC)系统
- 电压跟踪电源
- 负载点电源
- 便携式仪器
- 分布式电源系统
发布日期: 2017-04-26
| 更新日期: 2025-09-16

