LTC4124包括一个用于适宜温度充电的NTC输入,低电池断开功能可防止因过度放电而损坏电池。
LTC4124采用紧凑的2mm x 2mm LQFN(四方扁平无引线)封装,需要极少外部元件,因此非常适合用于必须要求较小占位的低功耗便携式应用。
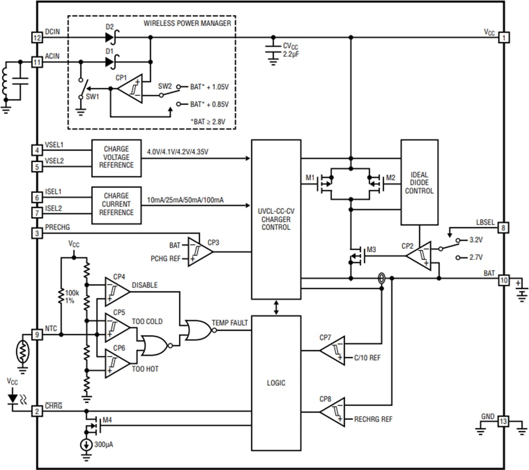
特性
- 完整的无线电源接收器、锂离子充电器和PowerPath™控制器
- 无线输入功率控制和整流
- 宽带无线电源频率:直流至>10MHz
- 引脚可选充电电流:10mA/25mA/50mA/100mA
- 引脚可选充电电压:4.0V/4.1V/4.2V/4.35V
- 引脚可选低电量断开:2.7V/3.2V
- 断开/运输模式下的电池漏极电流为零
- 引脚可选使能,用于低电量预充电电流
- 用于适宜温度充电的NTC输入
- 安全充电终止定时器
- 整体解决方案尺寸小,外部元件数量极少
- 小型散热增强型LQFN-12封装
- 封装尺寸:2mm × 2mm
- 符合RoHS指令和WEEE标准
应用
- 医疗无线传感器
- 军用可穿戴设备
- 高端无线耳机
- 具有蓝牙连接功能的流式耳机
- 虚拟现实耳机
- 高端远程控制
- 物联网设备
其他资源
完整、高效的100mA无线充电解决方案,具有出色的功率传输和安全特性
LTC4124是一款高性能100mA无线锂离子充电器接收器,该紧凑型解决方案所需的外部元件数量极少。与LTC4125搭配使用,可打造安全和高效的无线充电环境。
框图
典型应用电路
封装图
发布日期: 2019-03-28
| 更新日期: 2023-08-22

