Analog Devices Inc. LTC4126无线锂离子电池充电器
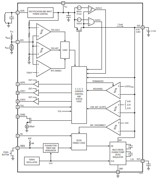
Analog Devices Inc. LTC4126无线锂离子电池充电器是一款低功耗、单节电池充电器,带有集成的降压型直流/直流稳压器。该降压型稳压器是低噪声多模式电荷泵,由电池供电,输出端提供1.2V稳压。LTC4126充电器是一款全功能恒流恒压锂离子电池充电器,具有自动充电功能、安全定时器自动截止功能,并可通过NTC引脚监控电池温度。该款电池充电器具有欠电压保护特性,当电池电压低于3V时,可以断开电池与所有负载的连接。该充电器采用小型2mm × 2mm LQFN封装,外部元件数量极少,因此非常适合用于采用锂离子电池供电的助听器应用和其他低功耗便携式设备。特性
- 无线锂离子电池充电器和高效多模式电荷泵直流/直流系统
- 宽带Rx频率:直流至>10MHz
- 具有过压限制的集成整流器
- 用于温度补偿充电的NTC引脚
- 引脚可选充电电压:4.2V至4.35V
- 充电电流:7.5mA(固定值)
- 直流/直流稳压输出:1.2V
- 低电池断开:3V
- 直流/直流输出电流:高达60mA
- 开关频率为50kHz或75kHz,无可闻噪声
- 用于直流/直流系统的按钮和/或数字开/关控制器
- 散热增强型12引脚2mm x 2mm LQFN封装
应用
- 助听器
- 采用锂离子电池供电的低功耗设备
- 无线耳机
- 物联网可穿戴设备
典型应用电路
框图
View Results ( 6 ) Page
| 物料编号 | 数据表 | 输出电流 | 工作电源电流 |
|---|---|---|---|
| LTC4126EV-10#TRMPBF | ![]() |
60 mA | 7.5 mA |
| LTC4126EV#TRMPBF | ![]() |
60 mA | 50 uA |
| LTC4126EV-ADJ#TRMPBF | ![]() |
7.5 mA | 50 uA |
| LTC4126EV-10#TRPBF | ![]() |
60 mA | 7.5 mA |
| LTC4126EV#TRPBF | ![]() |
60 mA | 50 uA |
| LTC4126EV-ADJ#TRPBF | ![]() |
7.5 mA | 50 uA |
发布日期: 2019-07-03
| 更新日期: 2024-04-01

