Analog Devices Inc. LTC4291/LTC4292 4端口PoE PSE控制器
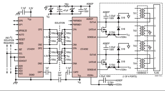
Analog Devices LTC4291/LTC®4292芯片组包括隔离式4端口供电设备 (PSE) 控制器,设计用于IEEE 802.3bt (PoE++) 以太网供电 (PoE) 系统。LTC4291/LTC4292控制器具有四个独立的PSE端口,每个端口由两个通道组成,确保完全兼容下一代IEEE 802.3bt用电设备 (PD)。LTC4291系列包括可连接PSE主机的数字接口,LTC4292系列则采用高压以太网电源接口。两款IC均使用以太网变压器进行通信。变压器隔离式通信协议替代了多达六个光耦合器和传统设计中使用的复杂隔离式3.3V电源。LTC4291/LTC4292器件完全兼容符合802.3bt标准的PD控制器。LTC4292/LTC4291 PoE PSE控制器通过利用低RDS(ON) 外部MOSFET以及每个电源通道0.15Ω的检测电阻实现极低散热。PD检测使用多点电压和电流检测机制,可尽量避免错误的PD检测。使用LTC4291/LTC4292 PoE PSE控制器可为单签名或双签名PD提供高达71.3W的功率。
特性
- 四个PSE端口
- 每个端口两个电源通道
- 完全符合IEEE 802.3bt 3类和4类标准的PSE
- 针对1类、2类、3类和4类PD的合规支持
- 每个通道的低功耗路径损耗
- 150mΩ检测电阻
- 30mΩ或更低MOSFET RDS(ON)
- 芯片组提供电气隔离
- 无需光耦合器和隔离式3.3V电源
- 可靠性极高的多点PD检测
- 连接检查可区分单签名和双签名PD
- 持续、专用的每端口电源和电流监控
- 每端口电源监管
- 1MHz I2C兼容串行控制接口
- 高达71.3W的引脚或I2C可编程PD电源
- 采用40引脚6mm × 6mm (LTC4292) 和
- 24引脚4mm × 4mm (LTC4291) QFN封装
应用
- PoE PSE交换机/路由器
- PoE PSE中跨设备
典型应用图
发布日期: 2018-08-27
| 更新日期: 2025-03-25
