Analog Devices Inc. LTC4372和LTC4373低IQ理想二极管控制器
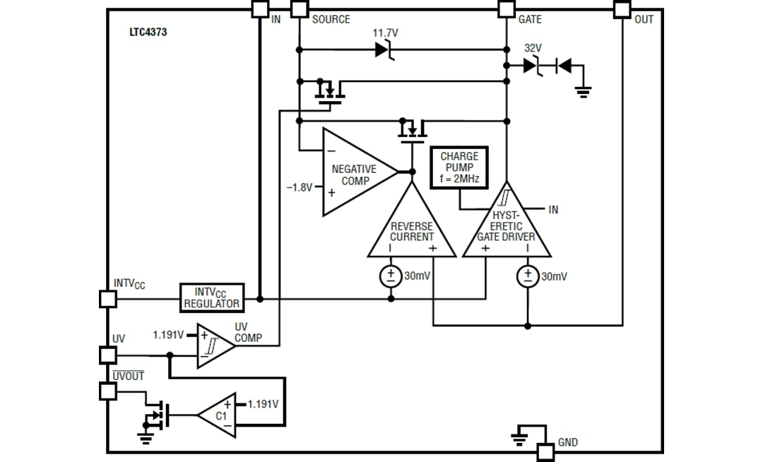
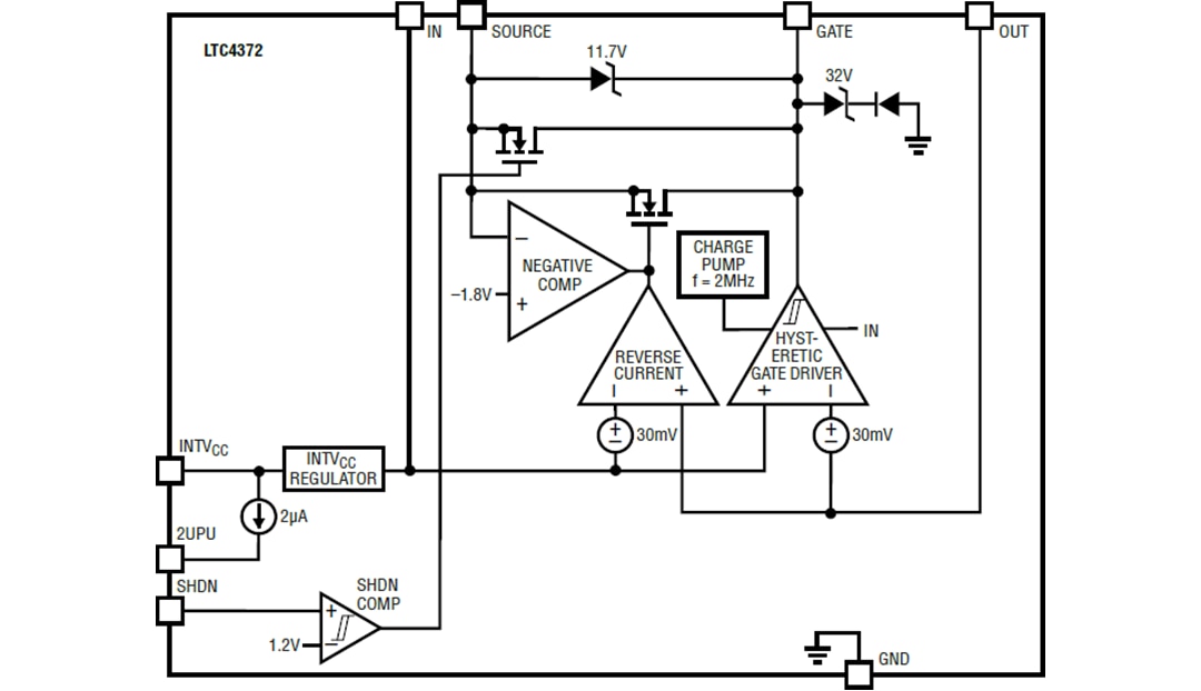
Analog Devices Inc. LTC4372和LTC4373低IQ理想二极管控制器设计用于驱动外部N沟道MOSFET,以替代肖特基二极管。与肖特基二极管相比,这些器件可控制MOSFET两端的正向压降,确保即使在轻负载时也能从一个路径向另一个路径提供更低损耗电流。LTC4372和LTC4373的工作电流低至5µA,关断电流低至0.5µA。这提高了理想二极管用于间歇负载或始终处于待机通道的应用中的效率,因此LTC4372和LTC4373适合用于便携式仪器、汽车和可再生能源领域的电池供电应用。此外,LTC4372和LTC4373还可控制背靠背N沟道MOSFET,用于浪涌电流控制和负载开关。LTC4372具有关断输入和2µA上拉输出,无需高阻值电阻器即可关断器件。LTC4373提供欠压输入和输出,监控外部电压,从而可以无需相邻监控器,取代关断输入和上拉输出。
Analog Devices Inc. LTC4372和LTC4373理想二极管控制器采用8引脚MSOP和DFN封装。
特性
- 通过更换功率肖特基二极管来降低功耗
- 驱动背靠背MOSFET,用于浪涌控制和负载开关
- 低静态电流 (IQ)
- 工作电流:5µA
- 关断电流:0.5µA
- 宽工作电压范围:2.5V至80V
- 高侧外部N沟道MOSFET驱动器
- 反向电源保护:-28V
- 快速1.5µs反向电流关断
- 工作环境温度范围 (Tamb)
- LTC4372C、LTC4373C:0°C至+70°C
- LTC4372I、LTC4373I:-40°C至+85°C
- LTC4372H、LTC4373H:-40°C至+125°C
- MSOP-8和DFN-8封装选项
应用
- 汽车电池保护
- 冗余电源
- 便携式仪器仪表
- 太阳能供电型系统
- 能量采集应用
- 电源保持
视频
框图 (LTC4372)
框图 (LTC4373)
典型应用电路
引脚配置
发布日期: 2020-11-23
| 更新日期: 2024-12-04
