还提供过电流保护功能。内部倍频器可生成与VDS 和ID 成正比的TMR引脚电流,以便根据MOSFET应力限制过流及过压条件下的工作时间。GATE引脚可驱动背靠背MOSFET以实现反向输入保护,从而消除肖特基二极管解决方案的压降和功耗。6μA低工作电流特性始终适合导通和电池供电应用。
Analog Devices LTC4381低静态电流电子保险丝采用32引线DFN(7mm × 5mm)塑料封装,工作温度范围为-40°至+125°C。
特性
- 承受高达100V的浪涌电压
- 内部9 mΩ N通道MOSFET
- 保证的安全工作区:70V、1A时为20ms
- 低工作静态电流:6µA
- 在汽车冷启动条件下工作
- 宽工作电压范围:4 V至72 V
- 无需输入TVS
- 过流保护
- 可选内部28.5V/47V或可调输出钳位电压
- -60 V反向输入保护
- 可调导通阈值
- 具有MOSFET应力加速度的可调故障定时器
- 闭锁和重试选项
- 在故障期间具有低重试占空比
- 32引线DFN(7mm × 5mm)封装
应用
- 汽车12V、24V和48V系统
- 航空电子/工业浪涌保护
- 热插拔/带电插入
- 电池供电系统的高侧开关
- 汽车抛负载保护
典型应用
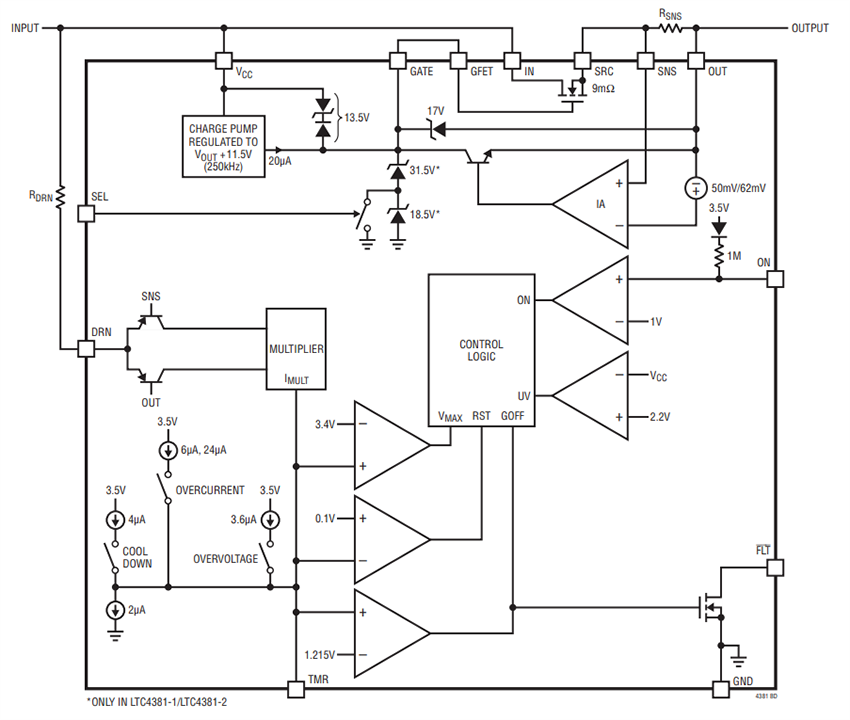
框图
发布日期: 2024-07-08
| 更新日期: 2024-07-11

