Analog Devices Inc. LTC5555可编程增益下变频混频器
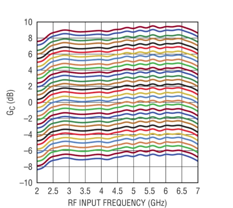
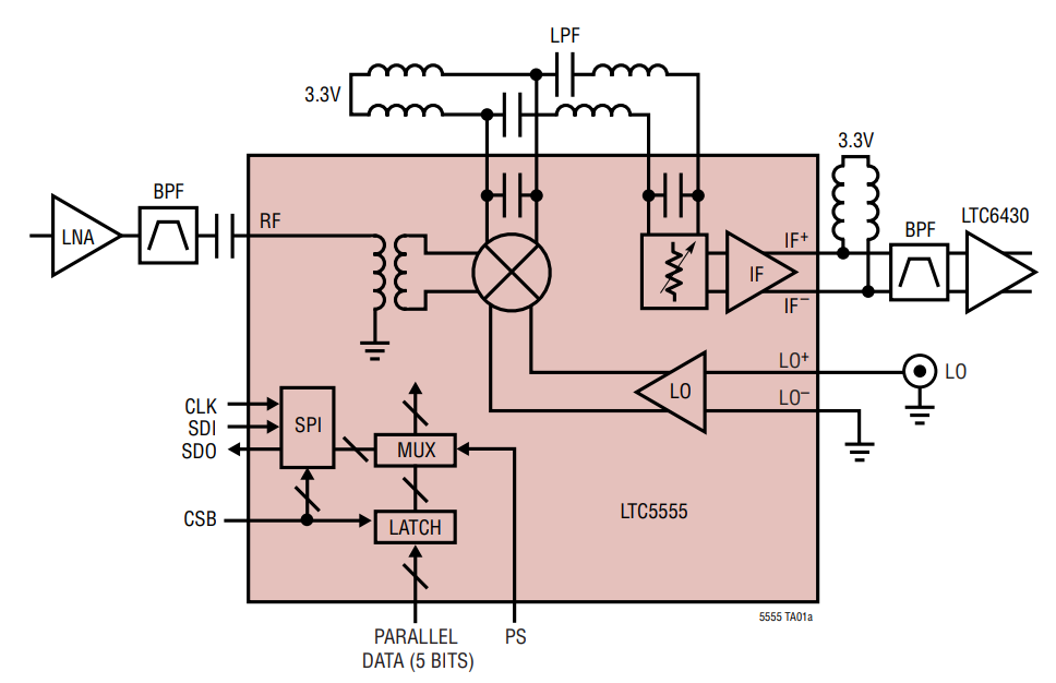
Analog Devices Inc. LTC5555可编程增益下变频混频器非常适合用于需要精密设置增益的接收器,具有2.5GHz至7GHz的优化增益平坦度。这些下变频混频器包含有源混频器和具有15.5dB增益控制范围的数字IF VGA。LTC5555混频器具有低功耗模式和可实现快速导通和关断的使能引脚。这些下变频混频器包括SPI或并行增益控制,步进为0.5dB。LTC5555混频器的工作温度范围为-40°C至105°C。这些下变频混频器具有15.5dB可调增益范围和9dB功率转换增益。LTC5555混频器非常适合用于无线中继器、军用雷达和通信接收器、测试与测量设备以及软件定义无线电。特性
- SPI或并行增益控制,具有0.5dB步进
- 极小的解决方案尺寸
- 低功耗和关断模式
- 低功耗模式
应用
- 3.6GHz、4.8GHz和5.8GHz频段无线基础设施接收器
- 无线中继器
- 军用雷达和通信接收器
- 测试与测量设备
- 软件定义无线电
规范
- 经优化的增益平坦度:2.5GHz至7GHz
- 输出IP3:31dBm
- 功率转换增益:9dB
- 可调增益范围:15.5dB
- 3.3V单电源
- 工作温度范围:–40°C至105°C
- 150°C结温
- 储存温度范围:-65°C至150°C
- 电源电压:4V
具有可编程0.5dB增益步进的接收器
LTC5555引脚配置
LTC5555性能图
发布日期: 2019-11-28
| 更新日期: 2024-02-27
