LTC6820采用匹配的拉电流和灌电流来驱动差分信号,因此无需变压器中心抽头并降低了EMI。接收器中的高精度窗口比较器负责检测差分信号。驱动电流和比较器阈值由一个简单的外部电阻分压器设定,因而使得系统能够针对所需的电缆长度和期望的信噪比性能实施相应的优化。
LTC6820采用紧凑型QFN(四方扁平无引线)和MSOP(超小外形封装)封装,非常适合用于空间受限的应用。
文章
低压电池监视器进入高压电动汽车行业电动汽车逐渐成为主流,形成大量采用拐点。为了保持竞争力,系统设计人员需要密切关注电池和BMS技术,它们对最终用户体验都有着深刻的影响。
了解详情
特性
- 符合汽车应用类AEC-Q100标准
- 1Mbps隔离式SPI数据通信
- 使用标准变压器实现简单的电隔离
- 单条双绞线上的双向接口
- 支持长达100米的电缆
- 极低EMI敏感性和辐射
- 可配置为抗高噪声或实现低功耗
- 设计用于ISO26262兼容系统
- 在大多数SPI系统中无需软件变更
- 超低空闲电流:2µA
- 自动唤醒检测
- 工作温度范围
- LTC6820I:-40°C至+85°C
- LTC6820H:-40°C至125°C
- 电源电压范围:2.7V至5.5V
- 支持1.7V至5.5V的所有逻辑接口
- 封装选项
- QFN-16
- MSOP-16
应用
- 工业网络
- 电池监测系统
- 远程传感器
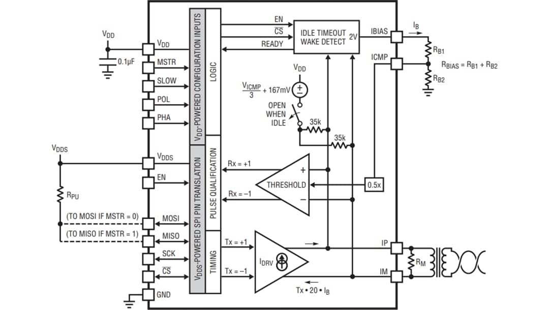
框图
应用电路 - 单个LTC6820
应用电路 - 两个LTC6820
引脚分配
视频
发布日期: 2019-11-11
| 更新日期: 2024-11-06

