Analog Devices Inc. LTC7060 100 V半桥驱动器
Analog Devices LTC7060半桥驱动器采用半桥配置,可驱动N沟道MOSFET,电源电压高达100V。该器件具有与电源无关的3态PWM输入逻辑。独特的浮动架构使该栅极驱动器能够稳定输出,对接地噪声不敏感。对称设计支持半桥开关节点为输入逻辑的反相或非反相。凭借0.8Ω下拉和1.5Ω上拉能力,强大的输出可轻松驱动高压MOSFET的大栅极电容,且转换时间非常短。借助可调节的导通和关断延迟,可实现系统优化,从而提高效率和可靠性。自适应击穿保护可防止由MOSFET交叉传导引起的电流。出现欠压情况时,VCC 电源和浮动驱动器电源上的欠压锁定(UVLO)电路会关闭相应的外部MOSFET,同时下拉FLT引脚。特性
- 独特的对称浮动栅极驱动器架构
- 高抗噪性,可承受输入和输出接地之间±10 V接地差
- 最大输入电压为100V,与IC电源电压VCC 无关
- 工作电压VCC :6V至14V
- 栅极驱动器电压:4 V至14 V
- 0.8Ω下拉、1.5Ω上拉,实现快速导通/关断
- 自适应直通保护功能
- 可编程死区时间
- 带使能引脚的三态PWM输入
- VCC UVLO/OVLO和浮动电源UVLO
- 驱动双路N沟道MOSFET
- 开漏故障指示器
- 采用热增强型12引脚MSOP封装
- 符合 AEC-Q100
应用
- 汽车和工业电源系统
- 电信电源系统
- 半桥和全桥转换器
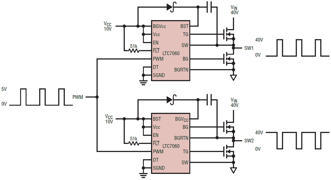
典型应用
发布日期: 2020-04-14
| 更新日期: 2024-09-26
