Analog Devices Inc. LTC7063半桥驱动器
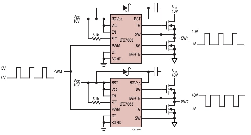
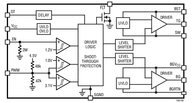
Analog Devices Inc. LTC7063半桥驱动器驱动两个采用半桥配置的N沟道MOSFET,供电电压高达140V。高侧和低侧驱动器可以通过提供瞬态抗扰度和噪声来驱动具有不同接地参考的MOSFET 。强大的1.5Ω上拉和0.8Ω下拉MOSFET允许使用大栅极电容高压MOSFET。这些LTC7063驱动器具有三态脉宽调制 (PWM) 输入、可调开启/关闭延迟、 击穿保护和 开漏故障指示灯。LTC7063半桥驱动器可-40°C至+150°C温度范围、400µA供电电流、140V最大输入电压和6V至14V IC电压范围内工作。这些LTC7063驱动器非常适合用于汽车和工业电力系统、电信电力系统,以及半桥和全桥转换器。特性
- 独特的对称浮动栅极驱动器架构
- 输入和输出接地之间的差异
- 自适应击穿保护功能
- 可编程死区时间
- 三态PWM输入带使能引脚
- VCC UVLO/过压锁定 (OVLO),以及浮动电源欠压锁定 (UVLO)
- 驱动双路N沟道MOSFET
- 开漏故障指示器
- 可采用热增强型12引脚MSOP封装
规范
- IC工作电压范围:6V至14V
- 栅极驱动器电压范围:4V至14V
- 电源电压范围:–0.3V至15V VCC
- 0.8Ω下拉、1.5Ω上拉,实现快速导通/关断
- 电源电流:400µA
- 最大输入电压:140V
- 绝对最大电压:150V
- 工作结温范围:-40°C至+150°C
- 存放温度范围:-65°C至+150°C
应用
- 汽车和工业电源系统
- 电信电源系统
- 半桥和全桥转换器
框图
应用电路图
发布日期: 2023-05-08
| 更新日期: 2023-07-17
