Analog Devices LTC7066强大的0.8Ω下拉和1.5Ω上拉MOSFET驱动器,支持使用大型栅极电容高压MOSFET。其他特性包括欠压闭锁 (UVLO)、TTL/CMOS兼容输入、可调导通/关断延迟和击穿保护。
特性
- 独特的对称浮动栅极驱动器架构
- 高抗噪,可耐受±10V接地差
- 140V最大输入电压,与IC电源电压VCC 无关
- 工作电压:5V至14VVCC
- 栅极驱动器电压:4V至14V
- 0.8Ω下拉、1.5Ω上拉,实现快速导通/关断
- 自适应直通保护功能
- 可调死区时间
- TTL/CMOS兼容输入
- VCC UVLO/OVLO和浮动电源UVLO
- 驱动双路N沟道MOSFET
- 开漏故障指示器(VCC UVLO/OVLO、栅极驱动器UVLO和热关断)
- 采用热增强型12引脚MSOP封装
- 符合汽车应用类AEC-Q100标准
应用
- 汽车和工业电源系统
- 电信电源系统
- 半桥和全桥转换器
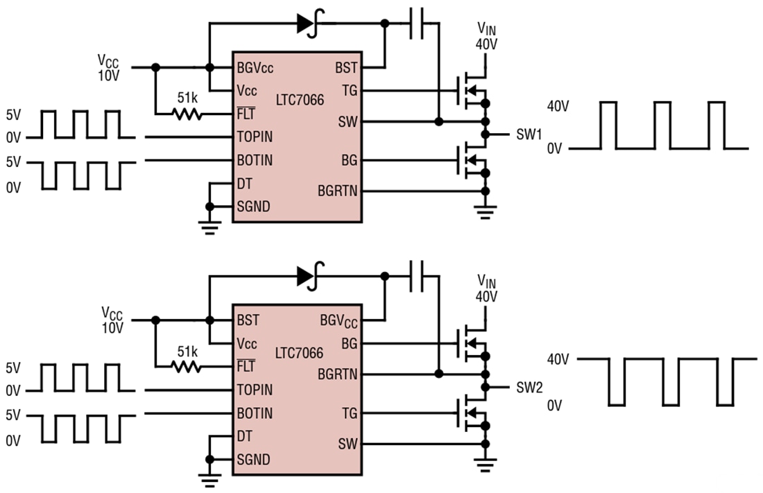
典型应用
发布日期: 2023-05-16
| 更新日期: 2025-01-02

