Analog Devices Inc. LTC7802和LTC7802-3.3降压控制器
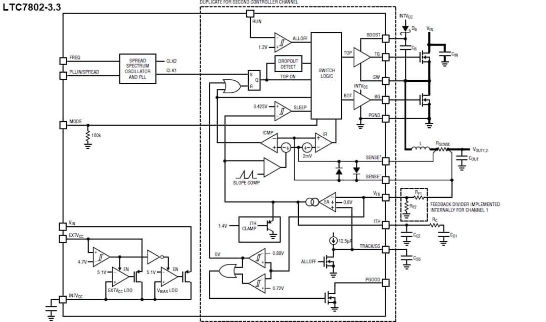
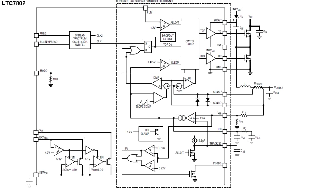
Analog Devices Inc. LTC7802和LTC7802-3.3降压控制器是高性能双通道降压同步直流-直流开关稳压控制器,可驱动所有N沟道功率MOSFET级。器件采用恒定频率电流模式架构,因此可实现高达3MHz的可锁相开关频率。这两款器件均可在4.5V至40.0V宽输入电源电压范围内工作。LTC7802的输出电压范围为0.8V至输入电压的99%。LTC7802-3.3在通道1上提供3.3V固定电压,在通道2上提供0.8V至输入电压的99%。通过异相操作两个控制器输出级,最大限度地降低功耗和电源噪声。LTC7802和LTC7802-3.3采用恒定频率、峰值电流模式架构。两个控制器通道可在180°异相下工作,从而降低所需的输入电容和电源引起的噪声。正常工作期间,当该通道的时钟设置SR锁存时,外部顶部MOSFET打开,导致电感器电流增加。主开关在主电流比较器ICMP重置SR闩锁时关闭。在每个周期关闭顶部MOSFET后,底部MOSFET打开,导致电感电流下降,直到电流比较器IR所指示的电感器电流开始反向,或者下一个时钟周期开始。
LTC7802和LTC7802-3.3具有超低无负载静态电流,延长了电池供电系统的工作运行时间。OPTI-LOOP补偿优化了宽范围输出电容和ESR值上的瞬态响应。这些器件具有精密0.8V基准电压和电源良好输出指示器。MODE引脚可以选择突发模式、脉冲跳跃模式或轻负载连续电感器电流模式。LTC7802和LTC7802-3.3还具有扩频运行特性,可显著降低输入和输出电源上的峰值辐射和传导噪声,从而更加轻松地满足电磁干扰 (EMI) 标准规定的要求。
Analog Devices Inc. LTC7802和LTC7802-3.3降压控制器采用紧凑型4mm x 5mm QFN28封装。LTC7802-3.3封装具有侧面可湿性侧翼,支持自动光学检测 (AOI)。
特性
- 宽输入电压范围:4.5V至40.0V
- 低工作IQ
- LTC7802:14μA(14.0V至3.3V,通道1开启)
- LTC7802-3.3:12μA(14.0V至3.3V,通道1开启)
- 输出电压
- 8V至99% VIN
- 通道1上3.3V固定输出电压(仅限LTC7802-3.3)
- 扩频运行
- RSENSE或DCR电流检测
- 异相控制器可降低所需的输入电容和电源引起的噪声
- 可编程100kHz至3MHz固定频率范围
- 可锁相100kHz至3MHz频率范围
- 轻负载时可选择连续、脉冲跳跃、或低纹波、Burst Mode®操作
- 超低99%压差工作
- 电源良好输出电压监控器
- 输出过压保护
- 内部LDO通过VIN或EXTVCCC为栅极驱动供电
- 低1.5μA关断IQ
- 工作结温范围
- LTC7802E、LTC7802I:-40°C至+125°C
- LTC7802J、LTC7802H:-40°C至+150°C
- 封装选项
- LTC7802:QFN28封装 (4mm x 5mm)
- LTC7802-3.3:侧面可湿QFN28封装 (4mm x 5mm)
应用
- 汽车和运输
- 工业
- 军事
- 航空电子
框图 (LTC7802)
框图 (LTC7802-3.3)
典型应用 (LTC7802)
典型应用 (LTC7802-3.3)
发布日期: 2020-11-10
| 更新日期: 2024-12-02
