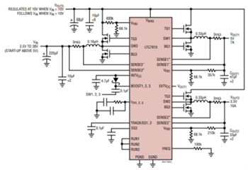
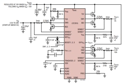
LTC781x的级联升压降压解决方案可通过连续、非脉动的输入和输出电流实现快速瞬态响应。这些连续、非脉动的输入和输出电流还可大幅降低电压纹波和EMI。LTC781x控制器因其低电压纹波和低EMI特性而非常适合用于工业、汽车、大功率、电池供电系统等应用。LTC781x控制器在4.5V到60V的输入电源电压范围内工作,启动后即便电压低至2.2V也可保持性能稳定。这些控制器低至33μA的无负载静态电流延长了电池供电系统的工作运行时间。
特性
- 同步升压降压型控制器
- 级联时,允许VIN高于、低于或等于稳压的VOUT
- 输入骤降(如冷启动)低至2.2V时输出保持稳压
- 宽偏置输入电压范围:4.5V至60V
- 低输入和输出纹波
- 低EMI
- 快速输出瞬态响应
- 高轻载效率
- 低工作IQ
- 低工作IQ:33μA(两个通道接通)(LTC7812)
- 低工作IQ:28μA(降压通道接通)(LTC7812)
- 低工作IQ:29μA(一个通道接通)(LTC7813)
- 低工作IQ:34μA(两个通道接通)(LTC7813)
- RSENSE或无损耗的DCR电流检测
- 降压输出电压范围:
- 0.8V ≤ VOUT ≤ 24V (LTC7812)
- 0.8V ≤ VOUT ≤ 60V (LTC7813)
- 升压输出电压高达60V
- 可锁相频率(75kHz至850kHz)
- 小型32引脚5mm x 5mm QFN封装
应用
- 汽车和工业电源系统
- 大功率电池供电系统
发布日期: 2017-05-12
| 更新日期: 2022-03-29

