超低无负载静态电流延长了电池供电系统的工作运行时间。OPTI-LOOP®补偿优化了宽范围输出电容和ESR值上的瞬态响应。LTC7811具有降压用精密0.8V基准电压、升压用1.2V基准电压以及电源良好输出指示器。
此外,Analog Devices LTC7811还具有扩频运行特性,可显著降低输入和输出电源上的峰值辐射和传导噪声,从而更加轻松地满足电磁干扰 (EMI) 标准规定的要求。
特性
- 双通道降压加单通道升压同步控制器
- 低工作IQ
- 14μA(14V至3.3V,通道1开启)
- 通过低至1V输入电源电压冷启动,输出保持稳压
- 宽偏置输入电压范围:4.5V至40V
- 降压输出电压高达40V
- 升压输出电压仅受外部元件的限制
- 扩频操作
- RSENSE或DCR电流检测
- 低电池电量指示器,用于汽车应用
- 可编程固定频率:100kHz至3MHz
- 可锁相频率(100kHz至3MHz)
- 轻负载时可选择连续、脉冲跳跃或低纹波Burst Mode®操作
- 提高通道电流监控器输出
- 1.5μA低关断电流IQ
- 小型40引脚6mm×6mm QFN封装
- 正在进行AEC-Q100汽车类认证
应用
- 汽车和运输
- 工业设备
- 军事/航空电子
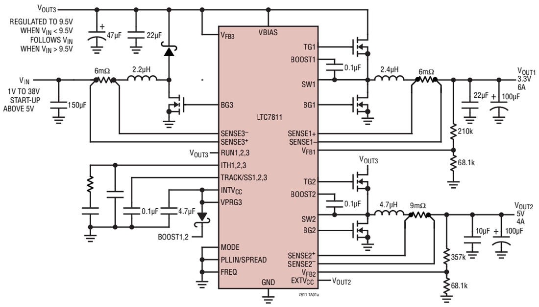
典型应用
发布日期: 2021-06-28
| 更新日期: 2022-03-11

