ADI LTC7817支持超低无负载静态电流延长了电池供电系统的工作运行时间。OPTI-LOOP®补偿优化了宽范围输出电容和ESR值上的瞬态响应。LTC7817具有降压用精密0.8V基准电压、升压用1.2V基准电压以及电源良好输出指示器。LTC7817同步升压Pass-Thru功能可最大限度地降低汽车启停应用的损耗。
特性
- 双通道降压加单通道升压同步控制器
- 低工作IQ:14μA(14.0V至3.3V,通道1开启)
- 通过低至1V输入电源电压冷启动,输出保持稳压
- 宽偏置输入电压范围:4.5V至40V
- 降压和升压输出电压高达40V
- RSENSE或DCR电流检测
- Pass-Thru™运行占空比:100%(升压同步MOSFET)
- 可编程固定频率:100kHz至3MHz
- 可锁相频率(100kHz至3MHz)
- 可选择的连续脉冲跳跃或低纹波突发模式运行(轻负载下)
- 超低降压压差运行占空比:99%
- 低关断IQ:1.5μA
- 小型38引线5mm × 7mm QFN封装
- 正在进行AEC-Q100汽车类认证
应用
- 汽车和运输
- 工业
- 军事/航空电子
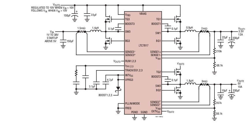
典型应用
发布日期: 2020-10-14
| 更新日期: 2024-11-19

