超低空载静态电流延长了电池供电系统的工作运行时间。OPTI-LOOP®补偿优化了整个宽输出电容和ESR值范围内的瞬态响应。LTC7818具有降压用精密0.8 V基准电压、升压用1.2 V基准电压以及电源良好输出指示器。此外,LTC7818还具有扩频运行特性,可显著降低输入和输出电源上的峰值辐射和传导噪声,从而更加轻松地满足电磁干扰 (EMI) 标准规定的要求。
Analog Devices Inc. LTC7818三路输出同步控制器采用6mm x 6mm QFN-40封装。
特性
- 双路降压加单路升压同步控制器
- 低工作IQ :14μA(14V至3.3V,通道1开启)
- 从低至1V输入电源电压冷启动输出一直保持稳压
- 宽偏置输入电压范围:4.5V至40V
- 降压和升压输出电压高达40 V
- 扩频运行
- RSENSE 或DCR电流检测
- 升压同步MOSFET达到100%占空比
- 可编程固定频率范围:100kHz至3MHz
- 可锁相频率范围:100kHz至3MHz
- 可选择的连续脉冲跳跃或低纹波突发模式运行(轻负载下)
- 升压通道电流监控器输出
- 低关断IQ :1.5μA
- 小型40引线6mm x 6mm QFN封装
应用
- 汽车和运输
- 工业
- 军事和航空电子
视频
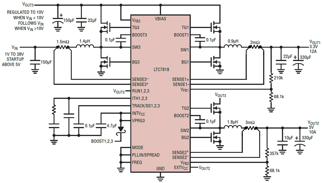
典型应用
发布日期: 2020-01-03
| 更新日期: 2024-08-14

