ADI LTC7819具有超低无负载静态电流,延长了电池供电系统的工作运行时间。OPTI-LOOP®补偿优化了宽范围输出电容和ESR值上的瞬态响应。LTC7819具有精密0.8V基准电压和电源良好输出指示器。MODE引脚可以选择突发模式、脉冲跳跃模式或轻负载连续电感器电流模式。
此外,LTC7819还具有扩频运行特性,可显著降低输入和输出电源上的峰值辐射和传导噪声。这样能更轻松地符合电磁干扰 (EMI) 标准。
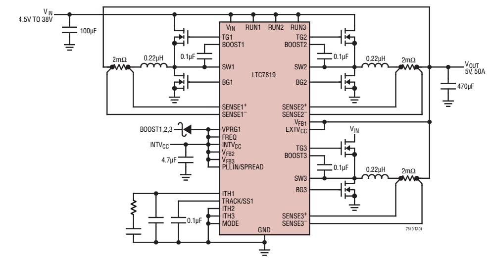
特性
- 三路降压同步控制器
- 宽输入电压范围:4.5V至40V
- 宽输出电压范围VIN:0.8V至99%
- 低工作电流IQ:14μA(14V至3.3V,通道1开启)
- 扩频运行
- RSENSE或DCR电流检测
- 集成自举电源电荷泵(通道1)
- PassThru™/100%占空比能力(通道1),99%占空比(通道2和3)
- 可编程固定频率:100kHz至3MHz
- 可锁相频率(100kHz至3MHz)
- 轻负载时可选择连续、脉冲跳跃或低纹波、 Burst Mode®操作
- 低关断电流IQ:1.5μA
- 小型40引脚6mm×6mm QFN封装
- 符合汽车应用类AEC-Q100标准
应用
- 汽车和运输
- 工业
- 军事/航空电子
典型应用
发布日期: 2022-01-13
| 更新日期: 2022-03-31

