Analog Devices Inc. LTC7825开关电容器直流/直流转换器
Analog Devices Inc. LTC7825开关电容器直流/直流转换器是一款完全集成的单片器件,在输入-输出电压比为2:1的应用中具有高效率和开关电容器架构。如果选配了电压范围在VIN 到VHIGH 之间的MOSFET,LTC7825的输入端将受到保护,能够承受高达40V的电压瞬变。在短路条件下,输入和输出完全断开。LTC7825采用集成式自举二极管,为需要限流保护的大功率中间总线应用提供紧凑、高性价比解决方案。工作开关频率可在100kHz至1.4MHz范围内进行线性编程。Analog Devices Inc. LTC7825开关电容器直流/直流转换器采用4mm x 5mm LGA (LQFN) 封装。特性
- VHIGH/VLOW电压范围较广:0V/0V至24V/12V
- VCC 电源范围较广:4.5V至38V
- 超高效率:97%(10A负载时)
- 通过外部过压保护MOSFET实现输入过压保护
- 输入和输出短路保护
- 稳态操作的软启动
- EXTVCC支持5V至14V输入,实现高效率
- 浪涌电流限制和保护
- 集成自举二极管
- 可编程工作频率:100kHz至1.4MHz
- 采用4mm x 5mm LGA (LQFN) 封装
应用
- 消费类电子产品
- 工业应用
- 电池应用
典型应用
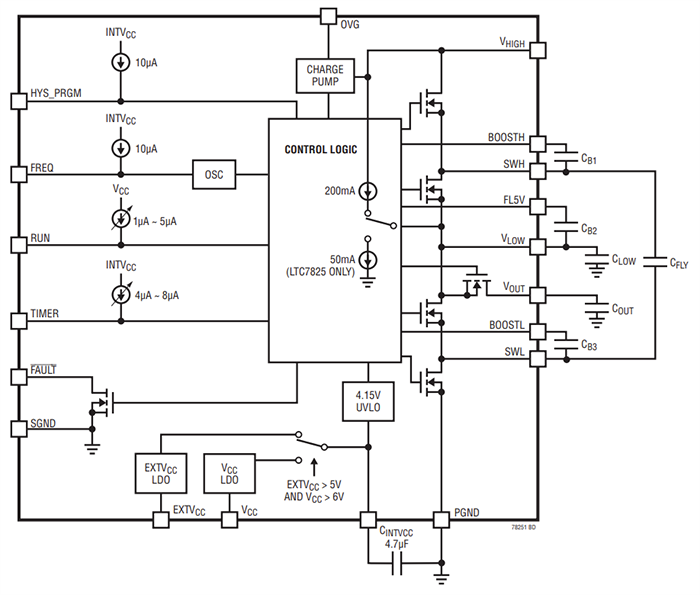
方框图
发布日期: 2024-01-12
| 更新日期: 2025-03-25
