Analog Devices Inc. LTC7883降压直流/直流电压模式控制器
Analog Devices Inc. LTC7883降压直流/直流电压模式控制器采用恒定频率、前沿调制和电压模式架构,可实现出色的瞬态响应和输出调节。该控制器具有PMBus/I2C兼容串行接口,有助于监控电压、电流、温度和故障。该接口还非常适合用于编程电压、软启动/停止、排序、裕度调节、AVP和UV/OV/OC限值。LTC7883控制器的每个PWM通道均可通过各种3.3V兼容功率级产生0.1V至5.25V的输出电压。这些功率级包括电源块、莫氏或分立FET驱动器。LTC7883控制器具有可编程PWM频率或250kHz至2.5MHz外部时钟同步、精确的PolyPhase® 均流以及3V至13.2V IC电源范围。该控制器支持启动至预偏置负载,并为关键参数提供可选的电阻器编程。LTC7883控制器采用9mm x 7.5mm 99引脚BGA封装。典型应用包括大电流分布式电源系统、服务器、网络和存储设备,以及智能节能电源调节。特性
- PmBus/I2C兼容串行接口
- 监控电压、电流、温度和故障
- 程序电压、软启动/停止、排序、裕度调节、AVP和UV/OV/OC限值
- 3V≤VINSNS ≤38V,0.1V (受DrMOS TON _ MIN限制) ≤VOUT ≤5.25V
- ±0.5%输出电压误差
- 250 kHz至2.5 MHz可编程PWM频率或外部时钟同步
- 精确的PolyPhase® 均流
- 内部EEPROM,带故障记录和ECC
- IC电源电压范围:3V至13.2V
- 电阻器或电感器DCR电流检测
- 电源良好输出电压监控器
- 支持启动进入预偏压负载
- 为关键参数可选电阻器编程
- 9mm x 7.5mm 99引脚BGA封装
应用
- 大电流分布式电源系统
- 服务器、网络和存储设备
- 智能节能功率调节
框图
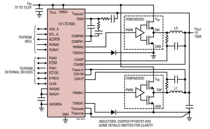
典型应用电路
性能图表
发布日期: 2022-01-19
| 更新日期: 2024-06-26
