Adi LTC7890/1同步降压控制器支持内部智能自举开关,可防止升压引脚在死区时间内对SW引脚高侧驱动器电源进行过充电,从而保护顶部GaN FET的栅极。该系列对两个开关沿上的栅极驱动器时序都进行了内部优化,以提供智能的接近于零的死区时间,即使在高输入电压下,也能提高效率并允许高频运行。LTC7890/1上的栅极驱动电压可在4V至5.5V范围内精确调节,以优化性能和支持不同的GaN FET,甚至是不同逻辑电平的MOSFET。
LTC7890系列采用40引线 (6mm × 6mm) 侧面可湿的QFN封装,而LTC7891则采用28引线 (4mm × 5mm) 侧面可湿的QFN封装。
特性
- 对GaN FET全盘优化的GaN驱动技术
- 宽输入电压 (VIN) 范围:4V至100V
- 宽输出电压范围:0.8V ≤VOUT ≤60V
- 无需续流、钳位或自举二极管
- 内部智能自举开关可防止高侧驱动器电源过度充电
- 内部优化的智能近零死区时间或电阻可调死区时间
- 分离输出栅极驱动器,用于可调节的导通和关断驱动器强度
- 精确的可调驱动器电压和UVLO
- 低工作静态电流 (IQ):5μA(48VIN 至5VOUT)
- 可编程频率(100 kHz至3 MHz)
- 可锁相频率(100kHz至3MHz)
- 扩频调频
- 封装
- 40引脚 (6mm × 6mm),侧面可湿QFN封装 (LTC7890)
- 28引脚 (4mm × 5mm) 侧面可湿QFN封装 (LTC7891)
应用
- 工业电源系统
- 军用航空电子设备和医疗系统
- 电信电源系统
视频
效率和功率损失与负载电流的对比
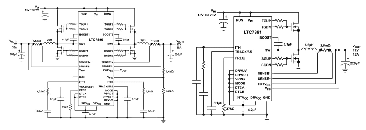
典型应用电路
数据手册
发布日期: 2022-06-02
| 更新日期: 2025-01-28

