Analog Devices Inc. LTC9101-x、LTC9102与LTC9103 PoE 2控制器
Analog Devices LTC9101-x、LTC9102和LTC9103 POE 2控制器设计用于符合IEEE 802.3at Type 2、802.3bt Type 3和4标准的以太网供电 (POE) 系统。 LTC9101-1/-2、LTC9102和LTC9103 可在端点或中跨应用中实现多达24个(71.3W)4对或48个(25.5W)2对PSE端口。几乎包含实现符合IEEE 802.3bt标准的PSE设计所需的所有电路,每个端口需要一对外部功率MOSFET和检测电阻器。与采用板载MOSFET的替代设计相比,这种集成可最大限度地降低功耗,并提高系统可靠性。LTC9101-x、LTC9102和LTC9103具有先进的电源管理功能,包括每端口14位电流/功率监控、可编程电流/功率限制,以及预选端口的通用快速关断。可提供高级电源管理主机软件层。PD检测采用专有的多点检测机制,确保出色的错误PD识别抑制能力。支持Autoclass检测和5事件物理分类。
Analog Devices LTC9101-1、LTC9102和LTC9103 POE 2芯片组包括一个I2C串行接口,工作频率高达1MHz。这些设备通过引脚或I2C接口编程,以协商由PD提供的最高71.3W。
LTC9101-1采用4.0mm x 4.0mm QFN-24封装,LTC9102和LTC9103采用7.0mm x 11.0mm QFN-64封装。所有三个器件的工作温度范围均为-40°C至+125°C。
特性
- 完全符合IEEE 3bt Type 3和4标准的PSE
- 完全符合IEEE 3at Type 2标准的PSE
- 兼容LTC4291-1/LTC4292的软件
- 多达48个PSE端口,每个端口一个电源通道
- 多达24个PSE端口,每个端口两个电源通道
- ECC保护的eFlash和数据RAM
- 每个通道的低功耗路径
- 100 mΩ检测电阻
- MOSFET RDS(ON) :30mΩ或更低
- 芯片组提供电气隔离
- 无需光耦合器和隔离式3V电源
- 可靠性极高的多点PD检测
- 连接检查可区分单签名和双签名PD
- 连续的每端口电源和电流监控
- 1MHz I2C兼容串行控制接口
- 引脚或I2C可编程PD电源
- 工作温度范围:-40 °C至+125 °C
- 封装选项
- LTC9101-1,采用4.0mm x 4.0mm QFN-24封装
- LTC9102、LTC9103,采用7.0mm x 11.0mm QFN-64封装
应用
- PoE PSE
- 交换机和路由器
- 中跨
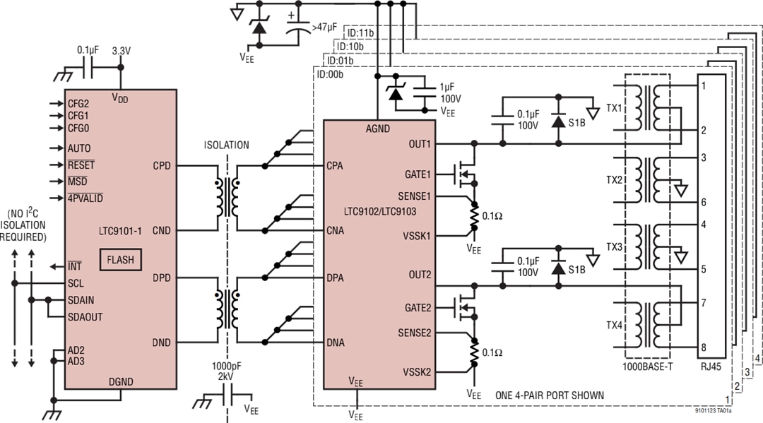
典型应用电路
引脚分配
发布日期: 2022-01-18
| 更新日期: 2025-09-30
