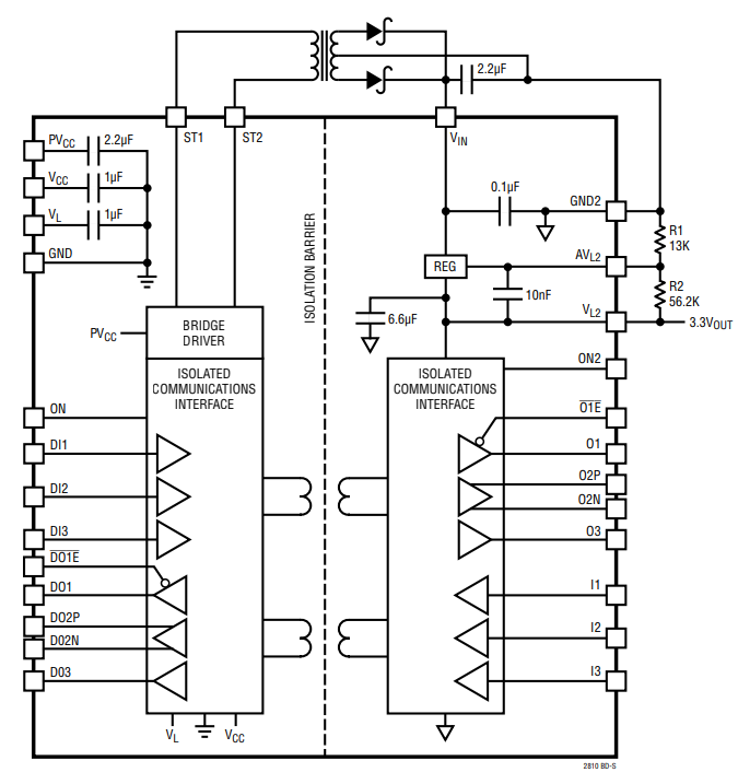
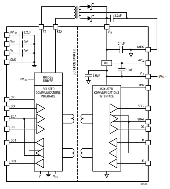
LTM2810 µModule®隔离器设有耦合电感器,可在输入和输出逻辑接口之间提供7500VRMS的隔离。这些隔离器非常适合用于具有不同对地电势、允许通过快于50kV/μs的大共模瞬变实现不间断通信的系统。典型应用包括EV/HEV系统、工业和计量系统、测试和测量设备以及医疗设备。
特性
- 6通道逻辑隔离器:
- 7500VRMS,持续1分钟
- 16.2mm爬电距离
- CSA–UL–IEC认证(申请中)
- 电源电压范围:3V至5.5V
- 带集成隔离侧LDO的变压器驱动器
- SPI/数字 (LTM2810-S) 或I2C (LTM2810-I) 选项
- 高共模瞬态抗扰度:50kV/μs
- 高速运行:
- 10MHz数字隔离
- 4MHz/8MHz SPI隔离
- 400kHz I2C隔离
- 工作温度高达125°C(H级)
- 1.62V至5.5V逻辑电源,实现灵活数字连接
- ±25kV ESD HBM跨隔离栅保护
- 最大连续工作电压:
- 1kVRMS、1.6kVDC
- 低电流关断模式 (<10μA)
- 22mm x 6.25mm x 2.06mm BGA封装
应用
- EV/HEV系统
- 工业和建筑系统
- 测试与测量设备
- 医疗设备
应用电路
发布日期: 2019-03-14
| 更新日期: 2024-09-30

