Analog Devices Inc. LTM4640降压型DC-DC稳压器
Analog Devices LTM4640降压型直流-直流稳压器是20A开关模式μModule®(微模块)电源稳压器,支持可选不连续导通模式 (DCM) 操作。此系列稳压器还支持0.6V至3.3V的输出电压范围,通过单个外部电阻器进行设置。LTM4640稳压器具有高切换频率和受控导通时间谷值电流模式架构,可对线路和负载变化做出快速瞬时响应。此系列稳压器与LTM4626、LTM4638和LTM4657稳压器引脚兼容。ADI LTM4640稳压器可提供符合RoHS标准的端子涂装,外形尺寸为6.25mm x 6.25mm x 5.07mm。此系列稳压器可用于医疗诊断器械、调试系统、组网和工业设备等应用。特性
- 整个解决方案 <>2(单面PCB)或0.5cm2(双面PCB)
- 宽输入电压范围:3.1 V至20 V
- 直流输出电流高达20 A
- 输出电压范围:0.6 V至3.3 V
- 快速瞬时响应
- ±1.5%最大总DC输出电压误差
- 差分遥感放大器
- 电源良好 (PG) 指示器
- 多相并联电流共享,最高可达4 x LTM4640
- 过压和过温保护
- 49引脚、6.25mm x 6.25mm x 5.07mm和BGA封装
- 符合RoHS规范的终端表面处理
应用
- 数据存储机架单元和存储卡
- 电信和数据通信
- 组网
- 工业设备
- 测试和调试系统
视频
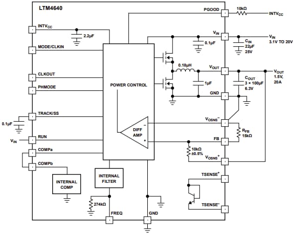
典型应用电路图
简化框图
发布日期: 2025-01-29
| 更新日期: 2025-07-30
