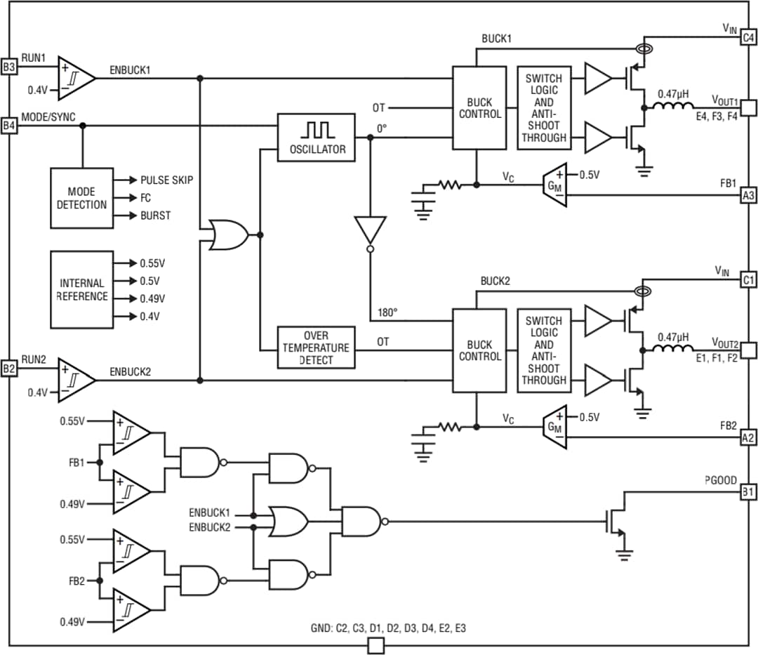
LTM4691可在强制连续模式下工作,以实现低噪声和脉冲跳跃或突发模式,从而在轻负载时实现高效率。典型降压开关频率为2MHz,可在1MHz至3MHz范围内同步。其高开关频率和电流模式架构可对线路/负载变化作出非常快的瞬态响应,且不牺牲稳定性。
其他特性包括精密运行阈值、PGOOD信号、输出过压保护、热关断和输出短路保护。LTM4691不含铅,符合RoHS指令。
特性
- 微型表面贴装、薄型3 mm x 4 mm x 1.18 mm LGA封装
- 输入电压范围:2.25V至3.6V
- 双2A直流输出电流
- ±1.5%的总输出电压调节
- 电流模式控制,快速瞬态响应
- 外部频率同步
- 180 °异相工作
- 电源良好指示器
- 可选模式
- 脉冲跳跃模式
- Burst Mode® 运行
- 强制连续模式
- 内部软启动
- 内部补偿
- 过压、过流和过热保护
- 无铅,符合RoHS指令
应用
- 电信和网络
- 工业设备
- 负载点 (PoL) 调节
- FPGA和ASIC内核电源
典型应用电路
框图
发布日期: 2020-06-01
| 更新日期: 2024-10-03

