Analog Devices Inc. LTM8024 40VIN Silent Switcher µModule稳压器
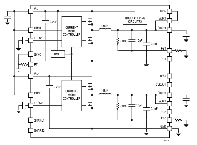
Analog Devices Inc. LTM8024降压型Silent Switcher µModule®稳压器非常适合用于汽车电池调节、便携产品电源、分布式电源调节和工业电源。该器件采用40VIN、双路3.5A或单路7A降压型Silent Switcher架构,最大限度地降低了电磁干扰 (EMI),同时可在高达3MHz的频率下实现高效率。LTM8024支持0.8V至8V的输出电压和200kHz至3MHz的开关频率范围,这两个范围各由一个电阻器进行设置。LTM8024包含电流模式控制器、功率开关元件、功率电感器和适量的输入和输出电容。LTM8024是一款固定频率PWM稳压器。只需通过将适当的电阻值从RT引脚连接到GND即可设置开关频率。特性
- 两个完整的降压开关电源
- 低噪声Silent Switcher®架构
- 符合CISPR22 B级标准
- 宽输入电压范围:3V至40V
- 宽输出电压范围:0.8V至8V
- 静态电流:90uA
- 12VIN、3.3VOUT、TA = 80°C时每通道的连续输出电流为3.5A
- 多相并联运行以增加电流
- 可选的开关频率:200kHz至3MHz
- 耐热增强型9mm × 11.25mm × 3.32mm封装尺寸
- 工作温度范围:-40°C至+125°C
- 符合RoHS指令
应用
- 汽车电池调节
- 便携产品电源
- 分布式电源调节
- 工业电源
框图
发布日期: 2019-10-08
| 更新日期: 2025-10-01
