ADI MAX17554A/MAX17555A和MAX17554B/MAX17555B分别提供3.3V和5V固定输出电压。MAX17554C/MAX17555C具有可调输出(0.8V至0.9xVIN)。MAX17554A/MAX17555A和MAX17554B/MAX17555B在-40°C至+125°C温度范围内的转换器反馈电压调节精度为±1.5%,MAX17554C/MAX17555C为±1.25%。
特性
- 减少外部元件数量,降低总体成本
- 无肖特基同步运行
- 内部控制环路补偿
- 内部固定软启动
- 固定导通/关断输入电压 (MAX17554)
- 全陶瓷电容器、超紧凑布局
- 减少直流-直流稳压器库存数量
- 宽输入电压:4V至60V (MAX17555)
- 宽输入电压:10V至60V (MAX17554)
- 3.3V(MAX17554A、MAX17555A)和5V(MAX17554B、MAX17555B)固定输出电压选项
- 可调输出范围:0.8V至90% VIN(MAX17554C、MAX17555C)
- 提供高达50mA负载电流
- 灵活的设计
- 可编程EN/UV和HYST阈值 (MAX17555)
- 开漏输出 (RESET),用于输出状态监控 (MAX17555)
- 降低功率耗散
- 通过断续导通模式 (DCM) 工作实现较高的轻负载效率
- 通过外部启动搭接输入 (FB/VO) 降低功率损耗,用于内部电路(固定输出部件选项)
- 固定70kHz开关频率
- 3.8µA关断电流 (MAX17555)
- 稳健运行
- 内置断续模式过载保护
- 过热保护
- 符合CISPR32 B类标准
- 宽环境工作温度范围(-40°C至+125°C)和结温范围(-40°C至+150°C)
应用
- 工厂自动化
- 汽车售后市场
- 通用负载点
简化应用图
引脚描述
MAX17554功能框图
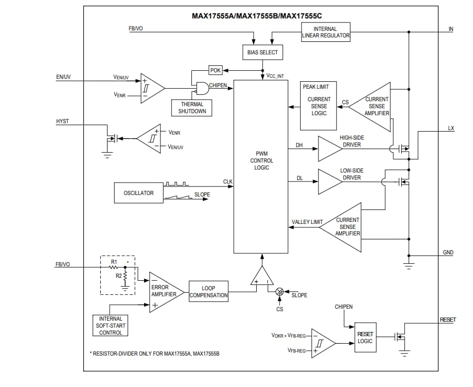
MAX17555功能框图
发布日期: 2023-08-29
| 更新日期: 2025-08-14

