ADI MAX17614EVKIT评估套件配置允许对两个实例进行独立设置,以演示可调过压、欠压、反向电流阻断、三种限流类型(自动重试、连续和闭锁)以及不同的可编程限流阈值(0.15A至3A)。
特性
- 工作输入电压范围:4.5V至40V(移除TVS二极管D101、D201和开路跳线JU101、JU201,将工作电压范围扩展至60V)
- 输入端子上提供40V TVS二极管(D101和D201)
- 输出端子上提供肖特基二极管 (D103)
- 评估欠压保护(UVLO1、UVLO2)、过压保护(OVLO1、OVLO2)、三种限流类型和限流阈值
- 两个输入电压的UVLO均编程设定为4.5V
- 两个输入电压的OVLO均编程设定为40.2V
- 内部上拉高电平有效使能输入
- 可通过跳线配置限流(默认选择0.3A)
- 可通过跳线配置(JU102、JU202)限流类型(默认选择自动重试)
- 可编程启动消隐时间(C103、C203)
- 故障指示信号(UVOV1、UVOV2、FLAG1、FLAG2)
- 经过验证的PCB布局
- 完全组装并经过测试
必要设备
- MAX17614评估套件
- 两个60V、4A直流电源
- 万用表
- 可调节负载(0A至3.5A)
- USB电源或5V直流电源
其他资源
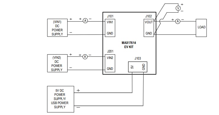
配置示意图
PCB布局
发布日期: 2023-07-28
| 更新日期: 2023-08-02

