Analog Devices / Maxim Integrated MAX20860A 降压稳压器
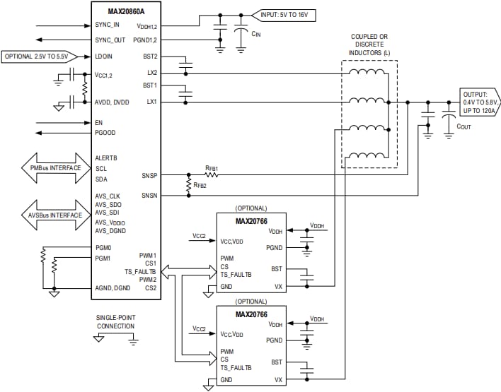
Analog Devices/Maxim Integrated MAX20860降压稳压器是全集成的、高效的、双相的降压稳压器带PMBus和AVSBus接口。这些稳压器具有5V至16V的输入电压范围、0.4V至5.8V的输出电压范围和308kHz至2MHz可配置的切换频率范围。MAX20860A稳压器可与多达两个外部功率级搭配,提供高达120A的负载电流。这些稳压器 采用4.25mm x 10mm FC2QFN封装,具有-40°C至+125°C的结温范围。典型应用包括:数据中心电源、通信设备、网络设备、服务器和存储器,以及负载点 (PoL) 稳压器。MAX20860A稳压器包括可选择的先进调制方案 (AMS) 来 提供在快速负载瞬变期间性能的改善。保护功能包括:正向和负向过电流保护、输出过电压保护和过温保护,以确保稳健的设计。
特性
- 大功率密度、元器件数量少:
- 双相操作
- 紧凑的4.25mm x 10mm、36引脚FC2QFN封装
- 内部补偿
- 单电源供电,集成LDO产生偏置
- 宽工作范围:
- 用外部功率级可扩展至多达四相操作
- 5 V 到 16 V 的输入电压范围
- 输出电压范围:0.4 V至5.8 V
- 308kHz至2MHz可配置的切换频率范围
- 结温范围:-40 °C至125 °C
- 经过优化的性能和效率:
- 峰值效率:93%(VDDH = 12V,VOUT = 1.2V)
- 可选的外部偏置输入电源实现高效率
- 先进调制方案 (AMS) 提高负载瞬态响应
- 差分遥感
- PmBus和AVSBus接口:
- 0.4V至0.8V参考电压范围自适应电压比例调节
- PMBus遥测输出电流、输出电压、输入电压和结温
应用
- 数据中心电源
- 通信设备
- 网络设备
- 服务器和存储
- 负载点稳压器
方框图
简化应用电路图
发布日期: 2025-07-09
| 更新日期: 2025-07-29
