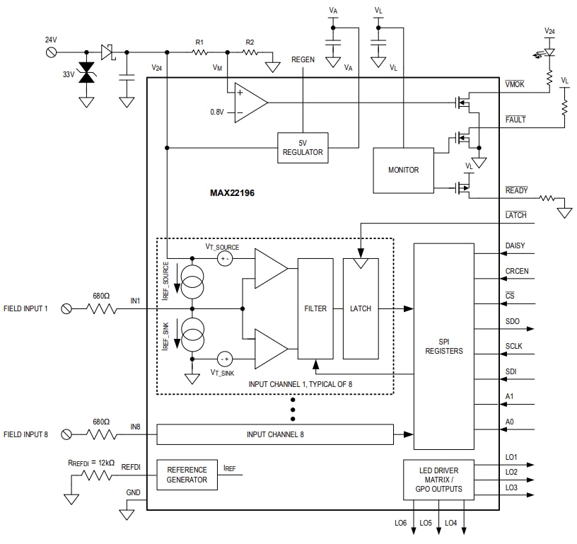
MAX22196数字输入具有可编程毛刺滤波器、可选的每输入16位递减计数器模式、LED驱动器矩阵或GPO输出、2.5V至5.5V逻辑接口和广泛的诊断功能。这些数字输入还在SPI和可寻址或菊花链SPI上采用循环冗余校验 (CRC) 错误检测来减少隔离通道。MAX22196输入满足IEC 61131-2中规定的瞬态抗扰度要求,包括根据IEC 61000-4-2标准的静电放电 (ESD) 要求。这些输入符合根据IEC 61000-4-4标准的“电快速瞬变/突发”(EFT) 要求和根据IEC 61000-4-5标准的浪涌抗扰度要求。MAX22196输入工作在-40°C至+125°C温度范围,采用5mm x 5mm 32引脚TQFN封装。这些数字输入可用于可编程逻辑控制器、工厂自动化和过程控制。
特性
- 软件可配置
- 八路输入,可单独配置为灌电流或源电流
- Type 1/3、Type 2、TTL和Hi-Z (HTL) 模式
- 0.5mA至6.75mA宽电阻器,可设置精确的输入电流范围
- 可寻址或以菊花链形式连接SPI,减少隔离通道
- 可编程毛刺滤波器
- 每路输入可选16位递减计数器模式
- 广泛的诊断(电源电压监测、温度警报、PCB故障警报和过热关断)
- 低功耗耗散
- 8V至36V现场电源工作电压
- 低电源电流:2mA(最大值)
- 稳健的解决方案
- IEC 61000-4-2 ESD气隙±15kV,触点±8kV,现场输入最小680Ω脉冲电阻器
- IEC 61000-4-5浪涌±1.2kV/42Ω,现场输入最小680Ω脉冲电阻器
- SPI上的循环冗余校验 (CRC) 错误检测
- 工作温度范围:-40°C至125°C
- 紧凑型解决方案
- 集成5V、20mA线性稳压器
- 2.5V至5.5V逻辑接口
- LED驱动器矩阵或GPO输出
- 5mm x 5mm 32引脚TQFN封装
应用
- 可编程逻辑控制器
- 工厂自动化
- 过程控制
视频
功能框图
应用电路图
发布日期: 2023-04-27
| 更新日期: 2024-10-16

