ADI MAX22211提供精确的电流驱动调节 (CDR),限制有刷直流电机的启动电流或控制步进操作的相位电流。通过非耗散集成电流检测 (IC) 来检测桥式输出电流。然后,将电流与可配置阈值(ITRIP)进行比较。当桥接电流超过ITRIP 阈值时,MAX22211执行固定关断时间(tOFF)衰减。该器件采用四种不同的衰减方法(慢速衰减、快速衰减和两种混合衰减模式)。非耗散IC消除了庞大的外部功率电阻器(该功能通常需要这些电阻器),与使用外部检测电阻器的主流应用相比,可显著节省空间和功耗。
MAX22211采用小型5mm x 5mm TQFN32封装或4.4mm x 9.7mm TSSOP28封装。
特性
- 每个H桥的额定电流(T A = 25°C时的典型值)
- ITRIP_MAX = 3.8A(最大电流设置,用于内部电流驱动调节)
- IRMS =2ARMS(推荐每全桥最大RMS电流)
- 集成电流驱动调节
- IC消除了笨重的外部电阻器,提高了效率
- 电流驱动调节监控器输出引脚(CDRA、CDRB)
- 支持四种衰减模式(慢速衰减、快速衰减和两个混合衰减)
- 半满量程 (HFS) 引脚,可提高低电流范围内的电流控制精度
- 两个H桥,最大工作电压为+36V;总RON(高侧+低侧):250mΩ(典型值,TA = +25°C)
- 电流检测输出(电流监视器)
- 故障指示灯引脚 (FAULT)
- 低功耗模式(睡眠模式)
- 保护特性
- 每个单独通道OCP
- UVLO
- TSD TJ = +165°C
- 5mm x 5mm TQFN32封装和4.4mm x 9.7mm TSSOP28封装选项
应用
- 步进电机驱动器
- 有刷直流电机驱动器
- 电磁驱动器
- 锁存阀
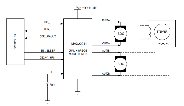
简化框图
发布日期: 2023-08-29
| 更新日期: 2024-07-11

