特性
- 电池输入电压低至3V,同时保持5V栅极驱动、宽升压占空比范围
- 升压或SEPIC电流模式直流/直流控制器
- 工作频率范围:400kHz至2.2MHz
- 扩频选项
- 可以与外部时钟同步
- LED灌电流
- 每串输出电流高达220mA
- 低OUT_稳压
- 可选通道间相移
- 调光:
- 比率:15000:1(200Hz时)
- 外部或内部 (I2C)
- 混合调光比率:>15000:1
- 集成电荷泵,用于驱动nMOSFET系列
- 使用外部NTC温度传感器进行温度折返
- 仅使用EN引脚即可实现快速启动选项,无需I2C干预
- I2C接口,带CRC,可回读测量的DIM引脚占空比和频率
- FLTB输出提供诊断信息
- LED短路或开路
- 任何OUT_引脚接地短路
- IREF/RT电阻器超出量程
- 过热警告/关断
- 升压输出欠压/过压
- 带隙超范围/内部振荡器故障
- V18内部电源超出范围
- 输入过流(使用外部检测电阻器在升压输入端测量)
- 输入/输出PWM比较
- 连续输出电流测量和电流不匹配(关断/标记)
- 紧凑型TQFN封装
应用
- 汽车仪器组
- 汽车中央信息显示屏
- 汽车平视显示器
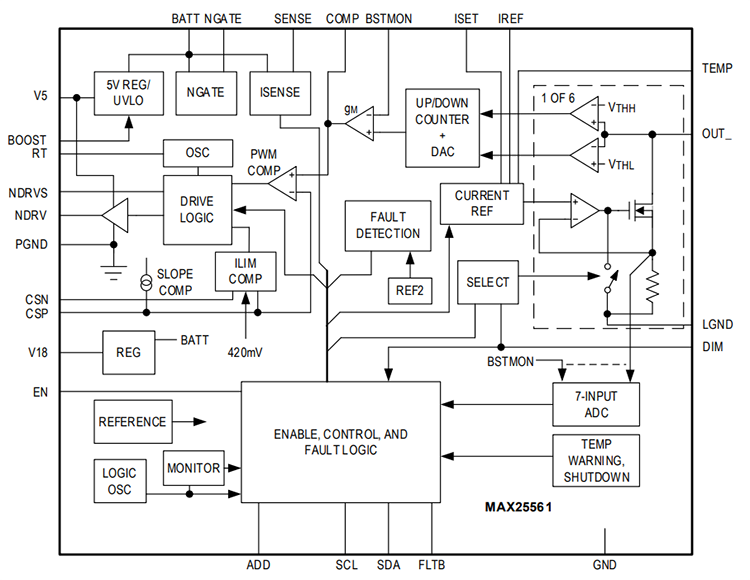
框图
发布日期: 2024-02-28
| 更新日期: 2025-09-18

