Analog Devices Inc. MAX38890AEVKIT评估套件
Analog Devices Inc. MAX38890AEVKIT评估套件演示MAX38890 5A可逆降压/升压稳压器的特性。这些稳压器在超级电容器和系统供电轨之间传输电源。MAX38890稳压器可外部编程实现峰值充电、最大超级电容器电压、系统备用电压和备用电感器电流。当主电池存在且系统电压高于最小充电电压时,MAX38890以2.5A最大平均电流给超级电容器充电。一旦超级电容器完全充电,电路将消耗4μA电流,同时将超级电容器保持在就绪状态。在主电池拆下后,MAX38890从超级电容器取电,并通过5A编程最大峰值电感器电流将系统电压调节到设置的备用电压。特性
- 2.5V至5.5V系统输出电压范围
- 0.5V至5.5V超级电容器电压范围
- 充电和备用模式最大5A峰值电感器限流
- 可电阻器调节的VSYS、VCAP电压
- 可电阻器调节的充电和备用电流
- 经过验证的两层2盎司铜PCB布局
- 演示紧凑的解决方案尺寸
- 经完全组装和测试
应用
- 手持式工业设备
- 带可拆卸电池的便携式设备/电脑
- 工业传感器和执行器
- 售后市场的汽车跟踪
必要设备
- 1个MAX38890A评估套件
- 1个6V、5A直流电源
- 2个数字万用表 (DMM)
概述
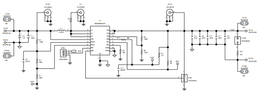
示意图
发布日期: 2023-05-04
| 更新日期: 2023-05-08
