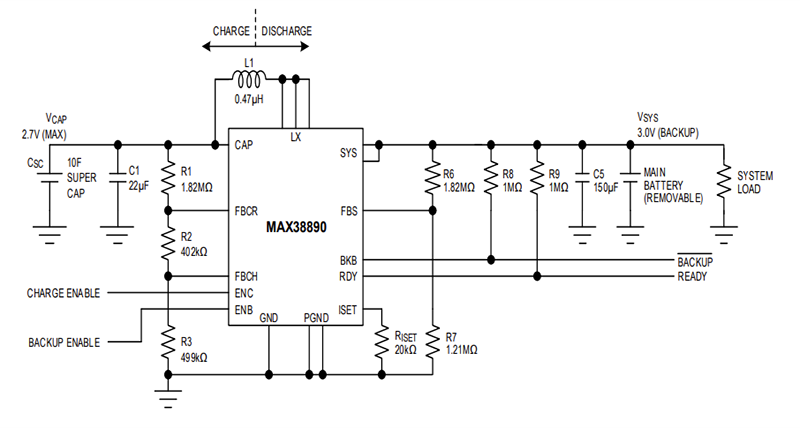
MAX38890稳压器可外部编程实现最大超级电容器电压、系统备用电压、峰值充电和备用电感器电流。当主电池存在并且系统电压高于充电最小系统电压时,MAX38890以2.5A最大平均电流为超级电容器充电。一旦超级电容器充电后,电路仅消耗4μA电流,同时保持超级电容器处于就绪状态。在移除主电池后,MAX38890从超级电容器取电,并通过5A编程最大峰值电感器电流将系统电压调节至设定的备用电压。
特性
- 2.5V至5.5V系统输出电压范围
- 0.5V至5.5V超级电容器电压范围
- ±1%阈值精度
- 备份和充电之间2.5%迟滞
- 1A至5A峰值电感器电流限制(可通过外部电阻器进行引脚编程)
- 94%峰值效率(充电或放电模式)
- 4µA静态电流(就绪状态下)
- 就绪和备用状态输出为系统提供实时状态
- 3mm2 、16引脚TQFN封装
- 工作温度范围: -40°C至+125°C
应用
- 手持式工业设备
- 带可拆卸电池的便携式设备/电脑
- 工业传感器和执行器
- 售后市场的汽车跟踪
简化应用图
典型应用电路
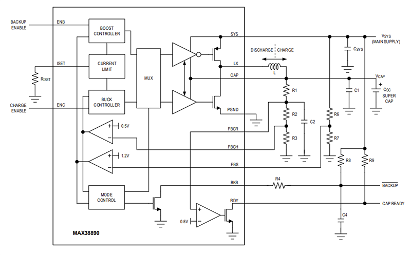
框图
其他资源
发布日期: 2023-05-04
| 更新日期: 2023-05-08

