这些传感器AFE具有模拟和数字输出。数字1-Wire/I2C接口可对校准存储器、前端可编程增益放大器(PGA)的增益以及驱动传感器电桥的内部电流源进行编程。数字I2C接口还可
用于检索数字输出数据和生成警报。
特性
- 模拟前端,用于连接电阻式桥式压力传感器
- 直接从电阻电桥或外部热敏电阻进行温度测量
- 模拟零压力失调补偿
- 高精度PGA前端,具有20个增益选项
- 数字单总线、电力线通信 (PLC) 和I2C接口
- 模拟和数字输出
- 校准存储器,具有三阶多项式,用于温度和非线性补偿
- 内部电磁干扰 (EMI) 抑制
- 电源电压范围:3V至36V
- 低电源电流:2mA(典型值)
- TQFN封装
应用
- 压力传感器
- 应变计
- 力传感器
- 温度传感器
- 惠斯登桥
视频
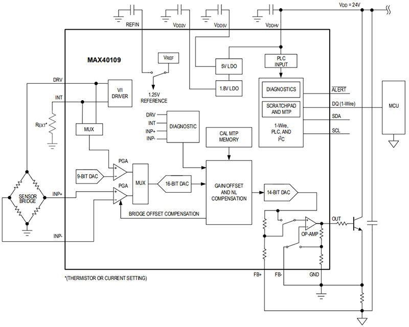
简化框图
发布日期: 2024-02-28
| 更新日期: 2025-03-25

