MAX42408/MAX42410具有可编程输出电压和1.5MHz和400kHz的高开关频率选项,可减少外部元件数量和输出纹波。SYNC输入可编程性支持三种经过优化的性能模式:强制PWM模式、具有超低静态电流的跳跃模式以及与外部时钟同步。Analog Devices MAX42408/MAX42410还具有双相功能,可实现高达20A的设计。两个IC可配置为控制器/目标,具有动态电流共享和180°异相操作。
特性
- 大功率直流/直流转换器,解决方案尺寸小
- 工作VIN范围:4.5V至 36V
- 同步直流-直流转换器,具有集成式FET
- 最大输出电流:8A/10A
- 固定频率选项:400 kHz和1.5 MHz
- 固定软启动时间
- 2.5 ms (400 kHz)
- 3.5 ms (1.5 MHz)
- 最低导通时间:36 ns
- 可编程输出电压
- 0.8V至10V (400kHz)
- 0.8V至6V (1.5MHz)
- 对称和平衡SUP和PGND引脚分配布局,实现更好的EMI性能
- 散热增强型3.5 mm x 3.75 mm、17引脚FC2QFN封装
- 在所有负载范围内均具有高效率
- 跳跃模式下的静态电流为20μA
- 在12VIN/3.3VOUT/400kHz时效率高达95.6%
- 在12VIN/3.3VOUT/1.5MHz时效率高达93.9%
- 双相运行,负载能力高达20 A
- 频率同步输入/输出
- 控制器和目标之间180°异相
- 动态均流
- 强制PWM和跳跃模式运行
- 低压差工作
- 电源正常指示器
- 过热和短路保护
- 温度范围:-40 °C至+125 °C
- 可扩展的电源解决方案和占位尺寸与MAX42405/MAX42406兼容
应用
- 负载点
- 工业自动化
- 分布式直流电源系统
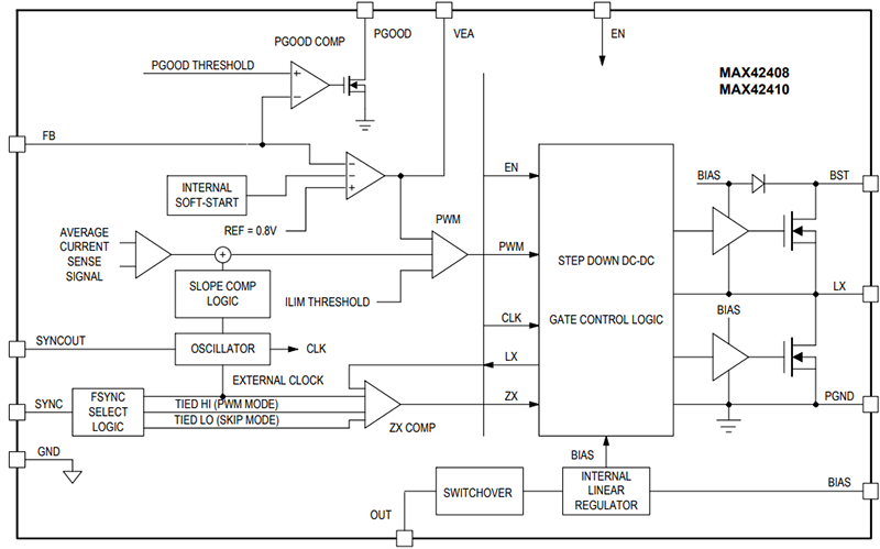
简化框图
典型应用电路
发布日期: 2024-03-01
| 更新日期: 2024-03-19

