这些器件具有-5V至+70V的工作输入共模范围,具有扩展至-6V至+80V范围内的保护,防止电池反向和高压尖峰。±1μV(典型值)的低输入失调和±0.01%(典型值)的低增益误差,使该器件非常适合用于高精度电流测量。
特性
- 提供I2C可编程增益功能,增益范围为10V/V至200V/V(总共八个阶跃)
- 典型输入失调电压
- 在REF1=REF2=VDD/2时,大小为±1μV
- 在增益为20V/V、REF1=VDD 且REF2=GND时,大小为±5μV
- 增益误差:±0.01%(典型值)
- -5 V 到 +70 V 的输入电压范围
- 保护抗扰度:-6 V至+80 V
- 增益 = 20V/V时的带宽:70kHz,-3dB
- CMRR:145 dB DC
- 轨到轨输出
- 3 mm x 3 mm、TDFN-10封装
- 温度范围:-40 °C至+125 °C
应用
- 监测不同的电流水平
- 多种系统型号使用相同的电流检测电阻器
- 由于检测电阻限制,需要非典型增益值
- 半桥电机和螺线管电流检测
- 电池电流监测
- 高侧和低侧精密电流检测
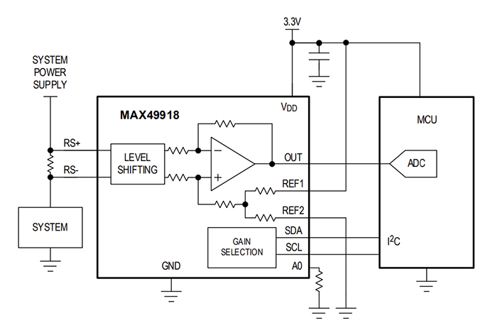
简化框图
发布日期: 2024-03-05
| 更新日期: 2025-03-25

