Analog Devices Inc. MAX77972 FET充电器
Analog Devices Inc. MAX77972 FET充电器是一款独立的AccuCharge™降压充电器,可在13.7V输入电压和高达16V保护下工作。这款FET充电器支持高达3.15A的充电电流。充电电流和电压为I2C,可通过电阻器进行引脚配置。MAX77972 IC支持USB On-The-Go (OTG) 反向升压,并包括一个Smart Power Selector™ (SPS).。该设备充电配合电量计,可提供9温度区JEITA充电控制和阶跃充电。其他保护功能包括结点热调节、过压/欠压保护和短路保护。MAX77972充电器非常适合用于移动销售点 (PoS) 设备、便携式扬声器、无线耳机充电盒、移动电源、移动热点、AR/VR设备、电子阅读器和平板电脑。特性
- 独立式AccuCharge™降压充电器:
- 13.7V输入工作电压,高达16V保护
- I2C或电阻器配置的快速充电电流:100mA至3150mA
- I2C或电阻器配置的充电终止电压:3.4V至4.66V
- I2C可编程JEITA区,具有9自动温度充电控制区
- 预平衡和步进充电
- 电量计辅助充电终止
- 峰值放电电流:6 A
- OTG/反向升压高达5.1V、1.5A
- 自适应输入电流限制 (AICL)
- ModelGauge m5 EZ算法:
- 百分比、电量和老化
- Cycle+™老化预测功能
- 无需校准的精密测量
- 电流、电压、时间和周期
- 模具温度和热敏电阻
- 集成USB检测:
- CC检测™,用于USB Type-C
- BC1.2检测,用于传统SDP、DCP和CDP
- 自动输入电流限制配置
- 特种化学电池的OCV隔离区
应用
- 移动销售点 (PoS) 设备
- 便携式扬声器
- 无线耳机充电盒
- 移动电源
- 移动热点
- AR/VR设备
- 电子阅读器和平板电脑
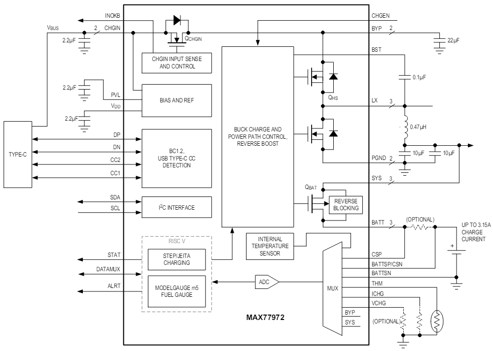
框图
发布日期: 2024-07-04
| 更新日期: 2024-07-24
