Analog Devices / Maxim Integrated MAX96792 DPHY评估套件
Analog Devices/Maxim Integrated MAX96792 DPHY评估套件旨在使用标准FAKRA同轴电缆或HMTD电缆评估MAX96716A、MAX96716F和MAX96792A。这些解串器器件支持具有扩频和全双工控制信道功能的高带宽千兆位多媒体串行链路 (GMSL)。MAX96792套件包含与Windows 7®/Windows 10®兼容的软件支持和全面的图形用户界面 (GUI)。这些评估套件包括USB控制接口、由USB供电的电路板、12V壁式适配器或外部电源。特性
- 解串器通过同轴FAKRA或差分HMTD连接器接受GMSL2或GMSL3(取决于版本)数据,并将其转换为MIPI DPHY V1.2输出
- 支持兼容Windows 7/Windows 10的软件
- 功能强大、简单易用的GUI,用于全面的器件特性评估
- USB控制接口(含电缆)
- 电路板由USB、12V壁式适配器或外部电源供电
- 成熟的PCB布局
- 完全组装并经过测试
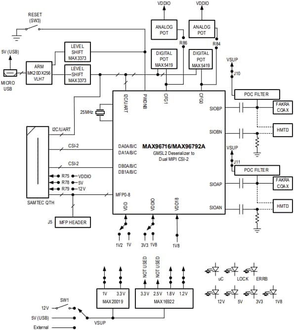
典型框图
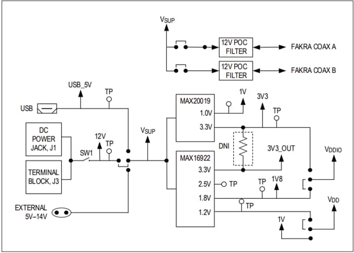
解串器评估板电源连接图
发布日期: 2025-07-09
| 更新日期: 2025-12-01
