Analog Devices / Maxim Integrated MAX96793 DPHY评估套件

Analog Devices/Maxim Integrated的MAX96793 DPHY 评估套件旨在评估MAX96717/MAX96793高带宽千兆位多媒体串行链路 (GMSL) 串行器。这些套件支持Windows® 7和Windows® 10软件,该软件提供图形用户界面 (GUI) 以实现该器件的功能。MAX96793套件包含已安装的MAX96717、 MAX96717F、MAX96717R或MAX96793 IC。这些套件包括由USB供电的电路板、12V壁式适配器或外部电源。

特性

  • 能够让串行器将GMSL数据发送给解串器,将数据转换成MIPI CSI-2
  • Windows 10或更高兼容软件支持
  • USB控制接口(含电缆)
  • 功能强大、简单易用的GUI,用于全面评估器件特性
  • 电路板由USB、12V壁式适配器或外部电源供电
  • 成熟的PCB布局
  • 已完全装配并经测试

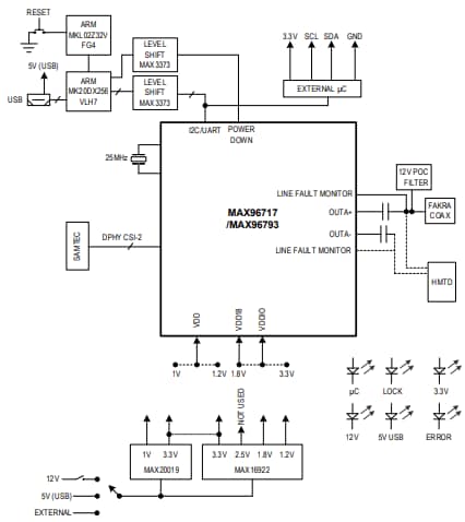
方框图

框图 - Analog Devices / Maxim Integrated MAX96793 DPHY评估套件

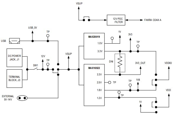
电源图

Analog Devices / Maxim Integrated MAX96793 DPHY评估套件

板概述

Analog Devices / Maxim Integrated MAX96793 DPHY评估套件
发布日期: 2025-07-09 | 更新日期: 2025-12-02