MAXM17572采用峰值电流模式控制架构,具有可编程开关频率、复位输出电压监控、可调输入欠压闭锁和可编程软启动等特性。该模块还具有断续模式过载保护和热关断功能。ADI MAXM17572显著降低了设计复杂性和制造风险,同时提供真正的“即插即用”电源解决方案,缩短了上市时间。
特性
- 易于使用
- 4.5V至60V宽输入范围
- 可调节的0.9V到12V输出
- ±1.2%反馈精度
- 输出电流高达1A
- 内部控制回路补偿
- 全陶瓷电容器
- 稳健运行
- 超温保护
- 断续模式过流保护
- 温度范围
- -40°C至+125°C工业环境温度范围
- -40°C至+150°C接合点
- 灵活的设计
- PWM工作模式
- 可调节频率,有外部频率同步(400kHz至2.2MHz)
- 可编程软启动
- 开漏电源良好输出(重置引脚)
- 可编程EN/UVLO阈值
- 辅助引导电源(EXTVCC),用于改善 效率
- 符合CISPR32 (EN55032) 级别B传导和辐射发射
应用
- 工业电源
- 分布式电源调节
- Fpga和DSP负载点稳压器
- 基站负载点稳压器
- 暖通空调和楼宇控制
视频
典型应用电路
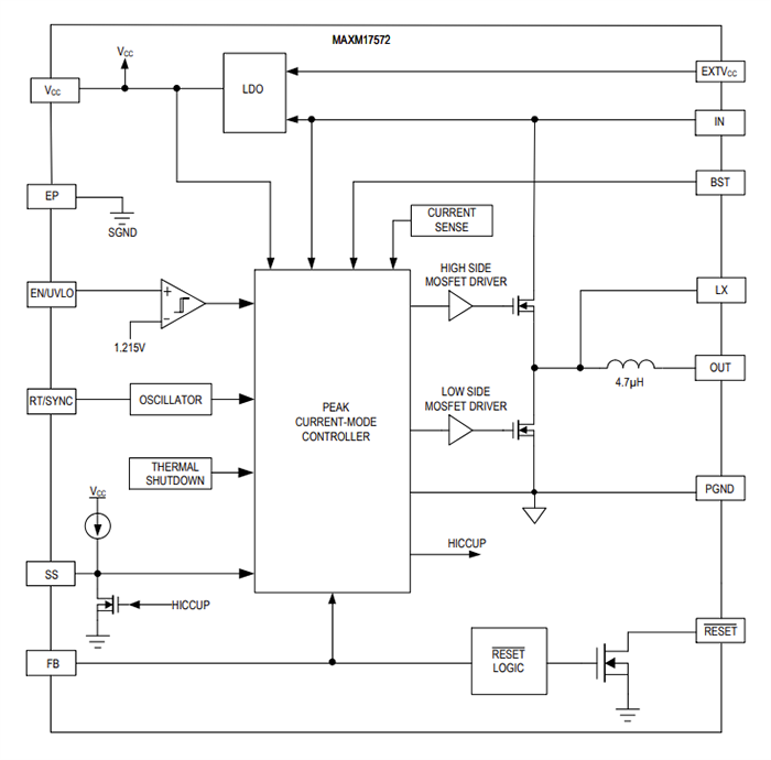
功能框图
发布日期: 2023-06-22
| 更新日期: 2023-10-24

